课程设计模型全览:世界著名模型解析
导语:
在教育与培训领域,课程设计的科学性和有效性直接关系到教学质量和学习效果。无论是各类组织内部的培训课程,还是广泛应用于学校教育的课程体系,其设计都离不开科学合理的模型指导。本文将详细介绍组织常用的课程设计模型,包括 ISD、HPT、CBET、ADDIE 和 DACUM 模型,以及世界著名的课程设计模型,如泰勒、塔巴、斐勒等众多学者提出的模型。通过对这些模型的深入剖析,我们可以全面了解课程设计的理论与实践方法,为教育工作者、培训师等提供丰富的参考和启示,助力他们在课程设计中做出更明智的选择,提升教学水平。
01 组织常用的课程设计模型
一、ISD模型
1.ISD模型介绍
ISD(Instructional System Design)模型,即教学系统化设计,是以传播理论、学习理论、教学理论为基础,运用系统理论的观点和知识分析教学中问题和需求并从中找出最佳答案的一种理论和方法。
(1) 分析
对教学内容、学习内容、学习者特征的分析
(2) 设计
对学习资源,学习情景,认知工具,自主学习策略、管理与服务进行设计。
(3) 开发
根据设计内容进行课程开发。
(4) 实施
根据课程开发的成果实施培训。
(5) 评估
对开发的课程评估并形成评估报告。
2.组织ISD模型设计实例
下图是ISD模型在组织培训中应用的模型示例。

二、HPT模型
HPT(Human Performance Technology),即绩效技术模型,它通过确定绩效差距、采取有效益和效率的干预措施,获得所希望的人员绩效。该模型强调对低成本、高效益和高效率的解决问题的方法选择。
HPT模型的操作步骤如下图:

三、CBET模型
CBET模型(Competency Based Education and Training Model),即能力本位教育培训模式,起始于技术工人的职业培训,基于职业岗位而开发,明确模式的教学基础、教学目标和评价标准。
能力可以是动机、特性、技能、人的自我形象、社会角色的一个方面或所使用的知识整体。所以,能力是履行职务所需的素质准备,通过培训,可以使人的潜能转化为能力。
CBET模型基于岗位的课程开发和实施流程如下图所示:

CBET是以某一工作岗位所需的能力作为开发课程的标准,并将学习者获得相关能力作为培训的宗旨。CBET模型体现的能力观是任务能力观,它将任务或任务的叠加作为能力,但这种能力观的应用有其局限性。
CBET模型的指导思想和课程开发方法说明,不同的人才类型存在不同的培养规格和课程模式,所以,不存在离开人才特征的统一的教学标准。CBET模型应用于组织培训中需考虑如下三个要素:

四、ADDIE模型
ADDIE模型包含三个方面的内容,即要学什么(学习目标的制定)、如何去学(学习策略的应用)、如何去判断学习者已达到学习效果(学习考评实施)。ADDIE模型的流程与内容如下:

五、DACUM模型
DACUM模型(Develop A Curriculum)模型是通过职务分析或任务分析从而确定某一职业所要求的各种综合能力及相应专项技能的系统方法。
DACUM表是由某一种职务所要求的各种综合能力(任务领域)以及相应的专业技能(单项任务)所组成的二维图表,描述了专业课程开发的目标和从事该项职务必须满足的各种要求。其中,“行”代表专项技能,“列”代表综合能力。

DACUM包括名称、任务领域、单项任务和任务完成评定标准四项内容。用DACUM法进行工作任务分析的流程如下:

DACUM方法适用于在活动过程中呈现固定性程序和重复性特征的再生性技能,如钻孔 工序。但对于需要具备一定理论基础开展的活动,以及同时呈现灵活性和变通性的创造性技能(如解决工艺问题),DACUM模型在使用中会有一定困难。
02 世界著名课程设计模型
一、泰勒课程设计模型
泰勒是目标模式的代表人物,目标模式是课程设计的主流模式。泰勒基于对课程的规划 和设计提出了以确定教育目标为核心的课程理论。
泰勒课程设计的原理如下:

1.形成课程目标
在课程设计之初,首先需要回答“达成什么教育目的”的问题,即要确定课程目标。课程目标的决定需要考虑学生、社会以及学科等的需求,并综合这些需求形成暂时的课程目标。针对暂时的课程目标从教育哲学和学习心理学两个方面进行过滤,进而形成精确的课程目
标。精确的课程目标应当数量少而重要。
2.选择学习经验
选择学习经验,即确定需要提供什么样的学习内容或活动,才能达到之前确定的课程目标。
3.组织学习经验
在选择了众多的内容或活动后,需要回答“怎样将这些学习经验有效组织起来”的问题,即组织学习经验。组织学习经验的过程就是要对选择的内容或活动进行适当的分配、整合,并安排合理的学习顺序,形成指导学习活动的教材。
4.指导学习经验
指导学习经验阶段涉及到了实际教学活动的开展,即将课程通过教材内容或活动以及教师的教学引导,让学生开展学习。
5.评估学习经验
在进行了一段时间的学习后,需要对已经开展的学习进行评估,以判断“是否达成了教学目标”,为后续的课程改善、调整或放弃提供信息支持。
二、塔巴课程设计模型
塔巴的课程设计主张采用系统、客观、研究导向向的思路。塔巴将泰勒的课程设计的四段模式改良为七步模式,重点集中在“目标、学习经验和评价”三个层面上,这与泰勒是一样的。塔巴课程设计的七步模式如下图:

该模式的根本目的是发展学生的思维技能,即教学生如何思考。教师应当避免过多地向学生提供事先准备好的整套概括,应当让他们学会独立地处理信息以形成自己的概括。该模式定向于过程,提倡通过观察形成各种推理类型。
三、斐勒课程设计模型
斐勒认识到泰勒课程设计模型为直线型模型,缺乏回馈,因此对其进行了改良并提出了圆环模式,如下图:

四、柯尔课程设计模型
柯尔提出了一种具有实用价值且内容丰富的目标模式,该模式包括四项构成内容,即目标、知识、学习经验和评鉴。柯尔的课程设计模型如下:

1.目标
学生的发展、需要及兴趣,所面临的社会状况,学科性质和学习形态这三方面是确立目标的来源,同时,确定目标还要考虑认知、情意与技能三个方面的内容。
2.知识
知识的构成要素来源于各学科的基本概念和研究方法,统整、重复和顺序原则是构建知识的标准。
3.学习经验
学习经验来自学习者同情境的交互影响。学习者借助各种感官、肢体的参与体验,其学习效果会更加深刻而持久。
4. 评价
评价的目的在于确认是否达成了目标。进行评价所要收集的数据包括目标的可行性、内容与方法的契合性、学习者的需要与成就等。测验、面谈、考核等是评价的方法。
柯尔课程设计模型不足之处是,在学习经验和评价之间缺少实施这一动态的动作。只有
借助于实施,学习者所学到的客观课程内容才能转化为主观表现,以进行评价。
五、朗催课程设计模型
朗催提出的课程设计模式,主张课程发展要经过拟定目标、学习设计、评估、改进四个阶段,各阶段又分为若干细节步骤。朗催的课程设计模型如下:


六、詹森课程设计模型
詹森的课程模型将课程视为课程发展系统的产出,同时也视为教学系统的投入,并界定课程为“具有结构性的一系列预期的学习结果”。
詹森的课程概念模式如下图:

詹森后来将自己的模式改良成为P-I-E模式,即规划、实施和评价,詹森的鄂城概念应用于课程与教学时,共分为五个要素,即目标建立、课程选择、课程结构、教学规则和技术性评价等。
七、瓦克课程实际模型
瓦克的自然模型比泰勒的目标模型更具有弹性,目标在瓦克自然模型中的重要程度较低。瓦克的自然设计模型如下图:

八、史北克课程设计体系
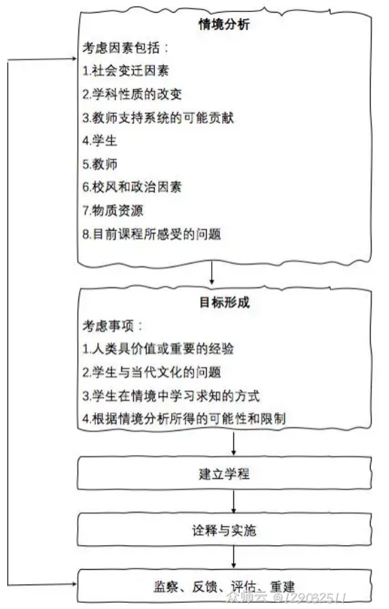
史北克(Skilbeck)的课程设计模式属于情境分析模式,是介于目标模式和过程模式的折衷模式,他的课程设计过程架构包括情境分析,目标形成,学程建立,诠释与实施,监察、反馈、评估和重建五个部分的内容,具体如下:

1.情境分析
情境分析设计课程设计的脉络和设计的可行性,课程设计者在这个阶段需要收集包括相关教育制度、教师的基本资料、学习者的基本资料等在内的信息,并回答“课程问题和需要是什么?我们如何应付它们?”这个中心问题。
2.目标形成
情境分析的结果是形成目标的前提。
目标描述包括教师和学生的行动(不仅限于行为取向)、预期的学习成果等。
目标的类型包括普遍目标、特定目标、短期目标、长期目标等,这些目标会暗示设计者的偏好、价值、判断、优先性和强调重点。
3.学程建立
学程建立包括设计教学活动(内容、结构和方法、范围、顺序)、教材、合适的环境、人事调配和角色的界定、时间安排、其他资源的供应。
4.诠释与实施
诠释与实施关注课程转变时所遇到的问题,因为课程的引进可能会导致是否接受的问题,设计者应做好准备以应对可能会出现的不确定情况,处理混乱、抗拒、漠不关心等难题。
5.监察、反馈、评估、重建
该阶段的主要工作是设计监察和沟通系统,构建评估程序,应付持续评估的实施,保证课程设计过程的连续性。
该阶段设计者评估的重点包括两个方面:一是评估学习者的学习潜能和表现;二是评估设计和实施课程的过程。评估结果会成为讨论、反省和行动的依据。
九、迪金课程设计模型
迪金课程设计是一种行动研究模式,它主要是指澳大利亚迪金大学(DeakinUniversity)所提出的批判性的行动研究模式。
迪金模式的行动研究构成了一系列反省性的螺旋,这个螺旋包括四个“过程时刻”,即普遍计划、行动、行动的观察、对行动的反省。这一模式的目的在于鼓励参与者之间的讨论和持续的实践。
迪金的行动研究模式如下图:

对于迪金行动研究模式的分析如下图:

结束语:
课程设计模型犹如教育领域的导航图,为教学实践提供了方向和方法。组织常用的课程设计模型和世界著名课程设计模型各有千秋,它们从不同角度、不同层面关注课程设计的各个环节,无论是聚焦教学系统的构建、绩效提升、能力培养,还是围绕课程目标的确定、学习经验的组织与评价等。这些模型在实际应用中都需要根据具体的教育情境、学习者特点和教学目标进行灵活选择与调整。教育工作者应充分认识到各种模型的优势与局限,不断探索创新,将合适的课程设计模型融入教学实践,从而为学生创造更优质、更具针对性的学习体验,推动教育质量的持续提升。
