原来这就是教学比赛获奖教师都爱用的教案!
教案作为很多教学比赛的重要参赛材料之一,它的分值还是非常高的。但很多老师在写比赛教案时往往会采用平时上课的思维来写,这样写出来的教案不仅在结构上不够完整清晰,也会给评委留下扣分的地方。那么,什么样的教案才是符合比赛标准、优秀且内容完整的呢?今天这篇文章就结合《网页设计与制作》这一教案案例来给大家详细讲讲!
一、教学策略
教学策略是教案中的亮点所在,包括教学设计理念、教学方法和教学资源三个方面。
教学设计理念是对整个教学策略总体的介绍,要明确指出采用的教学理念、教学模式、教学方法、评价方式以及思政融入方法,详细阐述提升了学生各方面的能力。如案例中教学设计理念分为三段,第一段写的是采用以学生为中心的教学理念、“任务驱动、深度互动”的混合式教学模式和三段式教学;第二段介绍该课程用的教学方法、评价方式以及在课程思政融入方面是怎么做的、想达成什么目标;第三段主要是从知识、能力、素养、思政方面想达成的教学目标,培养学生哪些方面的能力。

教学方法就是直接列举教师教法和学生学法,如教法有任务驱动法、案例教学法、实践教学法;学法有小组讨论法、合作探究法、模拟实践法。

教学资源就是教学所用到的线上线下教学平台、教学技术、教材等。这部分的内容可以截图展示,不用展开描述。如案例中该课程的额教学资源是元助教教学平台。

二、教学实施
教学实施是整个教案的核心环节,包含课前、课中、课后三个阶段,每个阶段都包含具体的教学环节、教书内容、学生活动、信息技术与思政融入、设计意图。这一部分一般放在教学过程后面,对教学过程展开说明,让评委了解明白整个教学活动实施的全过程,判断是否合理并运用了不同的教学资源展开教学。每个教学环节一定要标注时间,这可以帮助教师合理规划课堂教学的时间,还能够让学生在清晰的时间框架下更好地把握时间节奏。如案例中,课中阶段的“示范跟练”环节标注预计用时20分钟。另外,学生活动要与教师活动一一对应,描述要简洁明了,结构为“动词+宾语。”

三、教学评价
教学评价是对整个教学活动效果及其质量进行综合性、系统性、全面地分析和评估,应明确本节课采用的评价方法,如增值性评价、过程性评价、总结性评价、考核性评价等;应包含对课前、课中、课后三个阶段的评价以及线上线下的评价,要和教学内容相呼应,覆盖知识、能力、素养等方面。评价主体应包括学生、教师、企业导师,这样比较合理全面。如案例中也是分了三段来阐述,第一段是进行总的概括,阐述课程的考核方式是过程性考核和终结性考核相结合、线上考核和线下考核相结合;第二段是具体阐述课前、课中、课后三个阶段评价的主体、方式和内容;第三段介绍整个评价体系的目的。

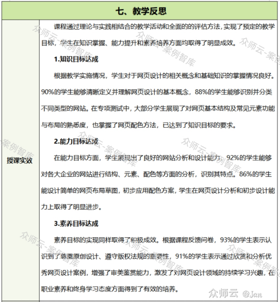
四、教学反思
这部分主要是反思教学目标是否达成、达成的效果、教学创新、存在的不足与改进措施,有助于教师明白自身不足,提高教学质量。授课实效要根据教学目标的知识目标、能力目标、素养目标三个维度来阐述,结构为“学生+动词+宾语”,主体一定要是学生,最好运用具体数据来辅助说明。如案例中就从知识目标达成、能力目标达成、素养目标达成三方面并结合具体数据来展开介绍,“90%的学生能够清晰定义并理解网页设计的基本概念”“92%的学生能够对各大企业的网站进行结构、元素、配色等方面的分析,识别其特点”“93%的学生表示认识到了尊重原创设计、遵守版权法规的重要性”,让评委对授课实效有个清晰的认知,增强授课实效的说服力。

教学创新就是总结教学设计和实施过程中的创新之处,可以从教学模式创新、教学方法创新、教学理念创新、教学技术创新等方面来描述,让评委快速了解创新点。如案例中教学创新就分为混合式教学模式、实践导向的教学方法、技术融合教学来展开详细描述,并介绍通过这几个创新点对教学效果产生的作用。

反思不足和设想改进措施是必须要有的,改进措施要和存在的不足相对应,不能多也不能少。如案例中存在的不足有两点,改进措施也是有两点,“设备限制”对应“增加实训资源”,“个别学生参与度不高”对应“激励学生参与。”

以上就是结合《网页设计与制作》这一教案进行分析讲解的全部内容了,如果想获取文中的完整版教案,可以进入众师云案例智库并切换到高职页面输入关键词“网页设计与制作”查看!
