青教赛理科赛道的问题链驱动教学框架很牛,建议收藏!
青教赛多采用15~20分钟的“片段教学”模式,获奖教师的核心设计思路在于“小切口、深挖掘、强闭环”:聚焦 1 个核心知识点或者能力点,打造“导入 - 探究 - 应用 - 升华”的完整流程,并且嵌入 1-2 个创新亮点,例如技术融合、特色互动设计等。今天先讲理科赛道的问题链驱动教学框架,以《大学物理》“牛顿第二定律的应用” 为例。
一、课程信息
本赛道获奖案例选自理科组(物理学科)省级一等奖课堂,核心教学目标定位为让学生熟练掌握牛顿第二定律(F=ma)的定量运算方法,并能运用该定律解决实际运动场景中的问题。结合青教赛15分钟片段教学的核心要求,本节课以“小切口切入、深层次探究”为设计准则,搭建了逻辑紧密、层层递进的完整教学链路。
二、课堂逻辑框架
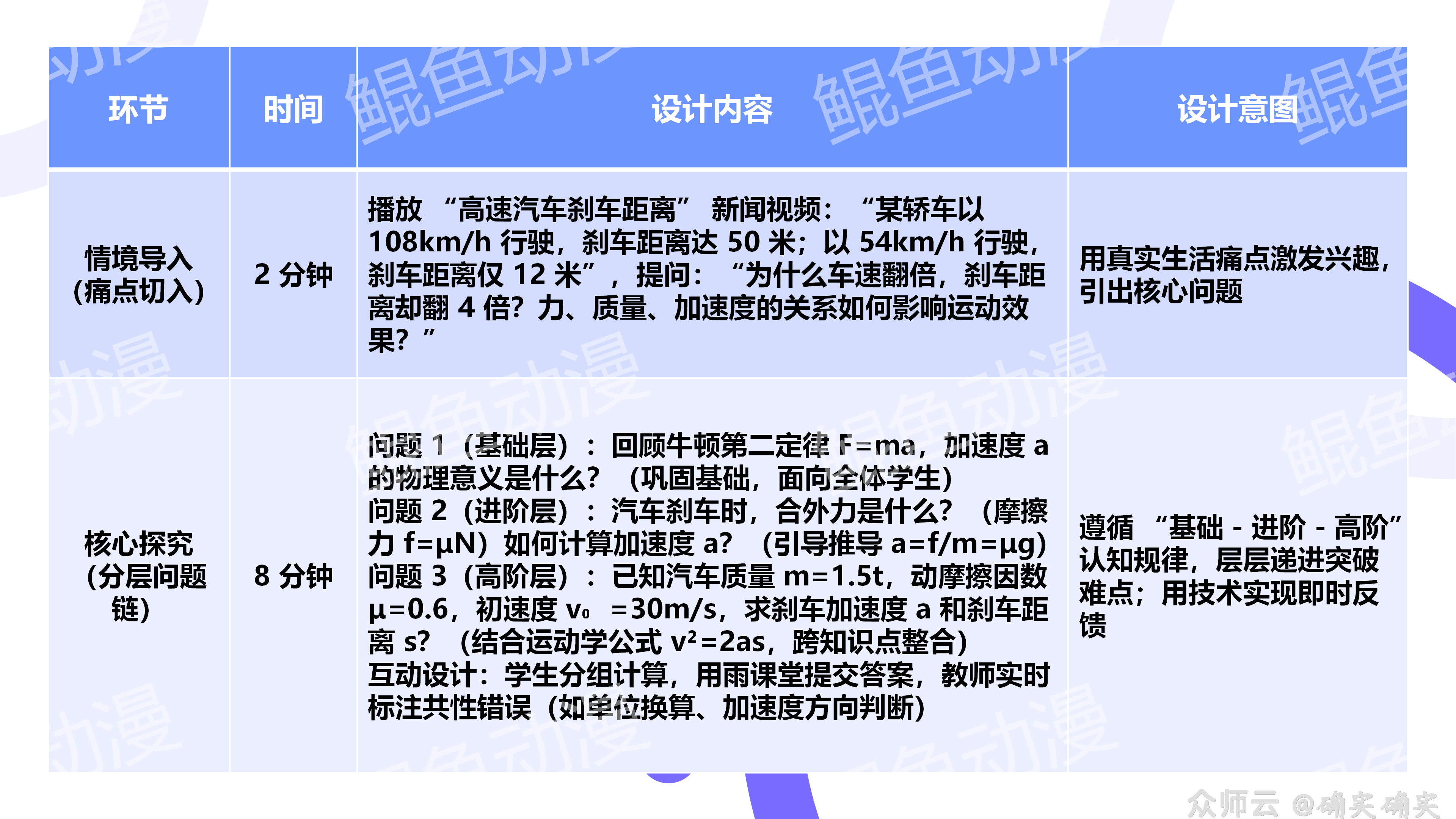
教学开篇是2分钟的情境导入环节,老师借助播放“高速汽车刹车距离差异”的新闻片段,呈现“轿车以108km/h行驶时刹车距离达50米,以54km/h行驶时刹车距离仅12米”的真实数据。
随即提出核心设问:“为何车速翻倍,刹车距离却增至原来的4倍?力、质量与加速度的关联究竟如何影响运动结果?”依托生活中贴近学生认知的安全痛点,快速调动学生的学习兴趣,顺畅引出本节课的核心探究方向。

随后是时长8分钟的核心探究环节,老师精心设计了层级递进的“基础-进阶-高阶”问题链。
基础层问题引导学生回顾牛顿第二定律的核心内涵,明确加速度a的物理意义,夯实全体学生的知识基础;进阶层问题聚焦汽车刹车这一具体场景,引导学生拆解合外力的构成(即摩擦力f=μN),并推导得出加速度a=μg的计算逻辑;高阶层问题则给出具体参数(汽车质量1.5t、动摩擦因数0.6、初速度30m/s),要求学生融合运动学公式v²=2as,完成刹车加速度与刹车距离的计算,实现跨知识点的综合运用。
为强化互动效果并及时掌握学情,老师还设置了分组演算任务,让学生通过雨课堂提交计算结果,老师同步标注单位换算失误、加速度方向判断偏差等共性问题,精准击破学习难点。
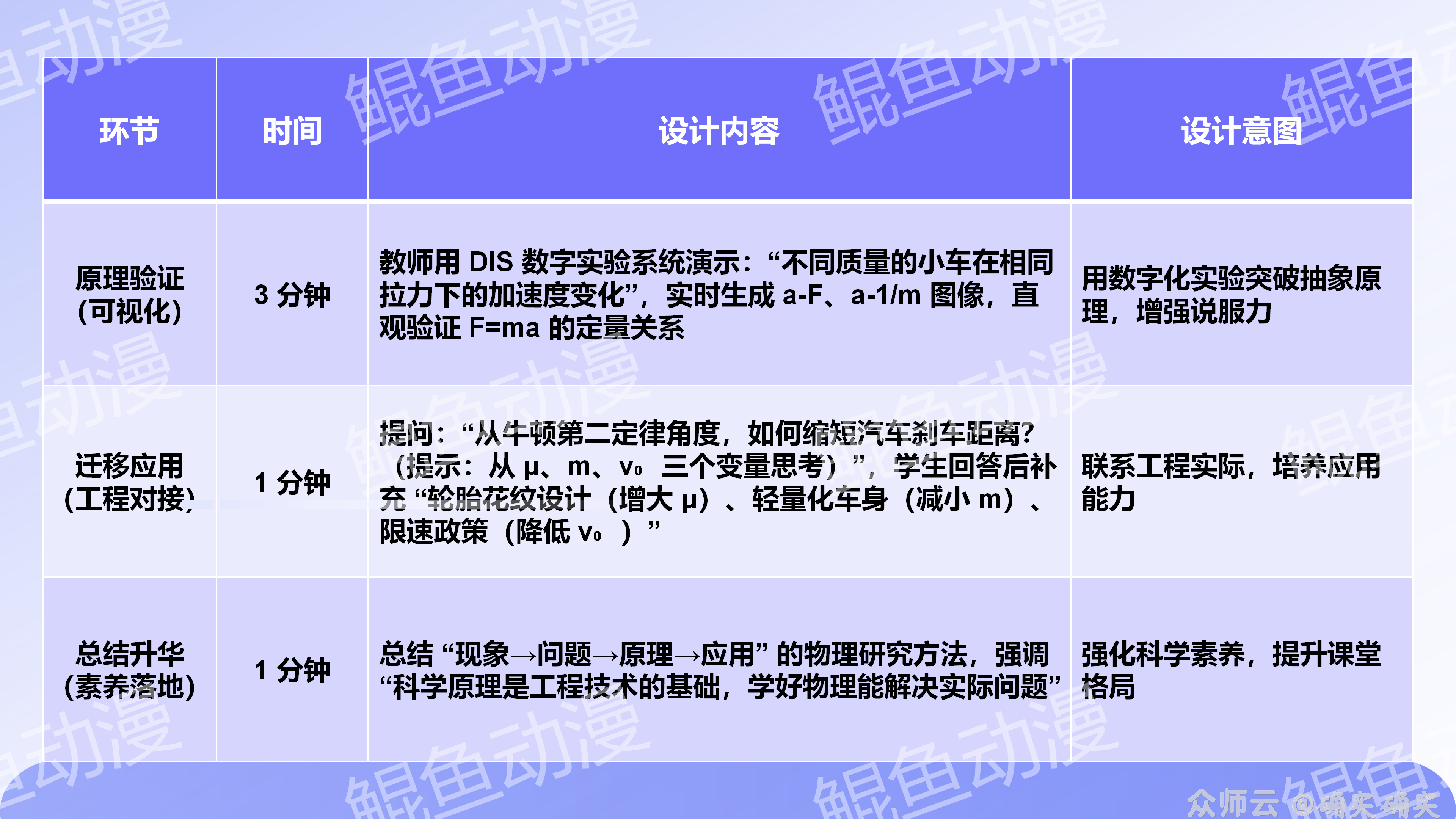
核心探究结束后,进入3分钟的原理验证环节,老师借助数字化实验手段深化学生认知。
通过DIS数字实验系统演示“相同拉力作用下,不同质量小车的加速度变化”实验,实时生成a-F、a-1/m关系图像,将抽象的牛顿第二定律定量关系转化为直观可感的可视化图表,不仅有效突破了抽象原理理解的障碍,更增强了理论知识的说服力。

紧接着的1分钟迁移应用环节,老师进一步搭建理论与工程实际的桥梁,提出问题:“从牛顿第二定律的角度出发,可通过哪些方式缩短汽车刹车距离?”在学生自主思考并分享思路后,老师补充讲解“优化轮胎花纹以增大μ、采用轻量化车身以减小m、推行限速政策以降低v₀”等实际解决方案,让学生切实体会物理知识的实用价值,提升知识应用能力。
最后1分钟的总结升华环节,老师提炼出“现象观察→问题提出→原理分析→实际应用”的物理学科研究思路,强调“科学原理是工程技术发展的基石,学好物理能够助力解决现实中的各类问题”。这一设计不仅帮助学生梳理了本节课的知识脉络,更注重培育学生的科学素养,有效提升了课堂的育人格局。
三、获奖亮点
该案例成功斩获省级一等奖,核心优势体现在三个维度:
其一,问题链设计精准契合学生的认知梯度,完整覆盖“知识回顾-逻辑推导-综合应用”全流程,兼顾不同层次学生的学习需求。
其二,技术与教学融合自然流畅,DIS数字实验破解了抽象原理可视化的难题,雨课堂实现了学情的即时反馈,显著提升了教学实效。
其三,素养导向贯穿教学全程,课堂不仅聚焦公式计算等基础知识目标,更着力渗透物理研究方法与工程思维,充分落实了“立德树人”的根本教育任务。
