定了!2025 职业教育活动周,教育部等多部门联合发声
2025 年 5 月 8 日,中华职教社职业指导中心发布消息,教育部、中央宣传部、中央网信办、人力资源社会保障部、工业和信息化部、农业农村部、国务院国资委、全国总工会、共青团中央等九部门联合印发了《关于办好 2025 年职业教育活动周的通知》 ,就相关事宜作出具体部署:
教育部等九部门关于办好2025年职业教育活动周的通知
教职成函〔2025〕3 号
各省、自治区、直辖市教育厅(教委)、党委网信办、人力资源社会保障厅(局)、工业和信息化主管部门、农业农村(农牧)、畜牧兽医、农垦、渔业厅(局、委)、国资委、总工会、团委、中华职业教育社,各计划单列市教育局、党委网信办、人力资源社会保障局、工业和信息化主管部门、农业农村局、国资委、总工会、团委,新疆生产建设兵团教育局、党委网信办、人力资源社会保障局、工业和信息化局、农业农村局、国资委、团委,有关单位:2025年是全面贯彻落实全国教育大会精神的开局之年,是“十四五”规划收官之年。为深入贯彻落实党的二十大和二十届二中、三中全会精神,全面落实习近平总书记关于教育的重要论述和全国教育大会精神,根据《中华人民共和国职业教育法》有关规定,现就办好2025年职业教育活动周(以下简称活动周)有关工作通知如下。
一、总体要求深入贯彻落实《教育强国建设规划纲要(2024—2035年)》和三年行动计划,推动加快建设职普融通、产教融合的职业教育体系,培养大国工匠、能工巧匠、高技能人才。大力宣传职业教育体系建设改革成效,展示职业教育服务国家战略需求、服务区域经济社会发展和服务人的全面发展的主要成果。大力弘扬劳动光荣、技能宝贵、创造伟大的时代风尚,营造关心支持职业教育的良好氛围,助力形成人才辈出、人尽其才、才尽其用的生动局面。
二、时间和主题
(一)时间:2025年5月11日至17日。
(二)主题:一技在手,一生无忧。各地可根据主题,设置具有地方特色的分主题。三、关于主题活动日为推动各地各部门用好一周时间,合理安排不同宣传主题,2025年活动周将推出“主题活动日”。
(一)职教发展研讨日。各地要围绕学习贯彻全国教育大会精神,就本地区贯彻落实习近平总书记关于“实实在在地把职业教育搞好”的重要指示精神,推进职业教育体系建设改革等方面开展研讨、宣传活动。
(二)职普融通示范日。各地要组织中小学生赴职业学校等开展职业体验活动、劳动教育,推进“职业启蒙”教育;组织职业学校面向社会大众,开展新形态、新职业推介及体验活动。
(三)产教融合示范日。各地要组织宣传职业教育服务一产、二产、三产成果成效,如市域产教联合体、行业产教融合共同体建设情况,服务现代化新型产业、传统制造业改造升级、农业科学化和现代化转型等成果。
(四)职教出海展示日。各地要组织宣传职业学校国际合作最新成果;展示各地教随产出,助力中国企业海外发展成果;宣传职教出海增进两国民心相通发展成果。鼓励各地在国(境)外举办活动周。
(五)技能人才风采日。各地要组织开展大国工匠、劳模工匠进校园,与青年学子共话匠心;开展职业技能展示活动,组织创业达人秀和职业学校毕业生就业招聘会。
(六)职教志愿服务日。各地要组织职业学校师生,深入社区、乡村、企业等,开展各类技能服务。
(七)地方特色活动日。各地要组织开展在职业教育其他方面的特色亮点活动。
四、主要活动及要求
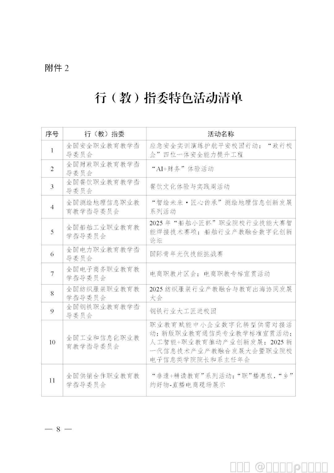
(一)全国层面活动教育部等九部门分别在本系统内牵头组织开展若干项全国性活动(见附件1)。教育部行业职业教育教学指导委员会工作办公室组织全国行业职业教育教学指导委员会〔以下简称行(教)指委〕结合行业特点,精心设计打造行业领域内全国性特色活动(见附件2)。
(二)地方性活动
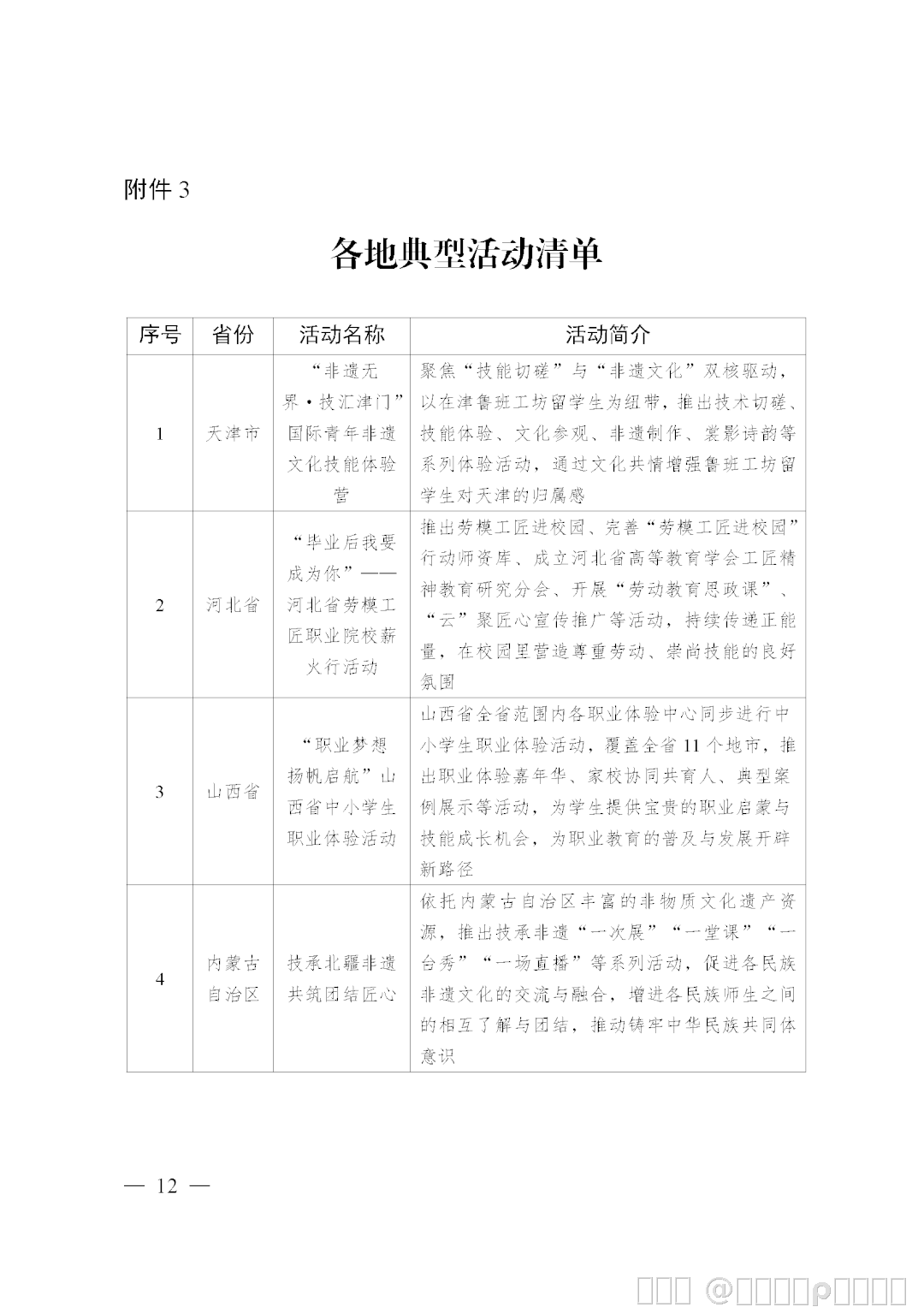
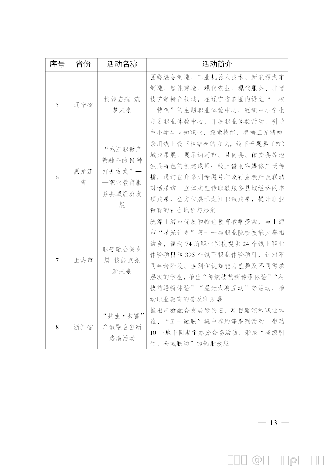
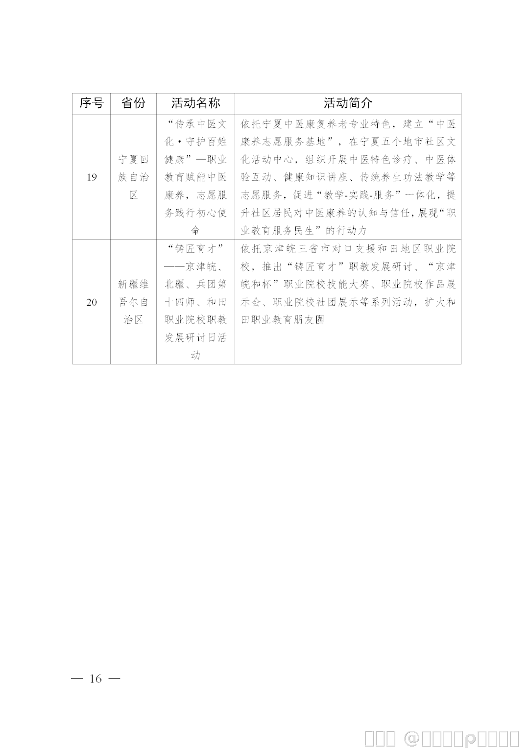
1.精心打造特色亮点活动。各地要聚焦“七天主题活动日”,充分总结过去十年举办活动周工作的经验,结合国家战略布局、区域产业发展格局和省域职教体系建设新局,设计实施一批有含金量、辨识度、影响力的典型活动,探索确立一批具有显著区域特色和社会认可度的品牌活动(见附件3)。
2.扎实做好常规性活动。各地要充分运用人工智能等新技术,通过“四开放”(开放企业、开放校园、开放院所、开放赛场)、“三贴近”(贴近社会、贴近生活、贴近群众)、“两走进”(走进社区、走进乡村)等,以可感可及的方式,加强“身边的职业教育”展示宣传。鼓励各地开展“云上活动周”“线上逛校园”“网上开放日”等线上活动。
3.指导学校开展活动。各地教育行政部门要指导本地职业学校认真开展活动周,实现职业学校全覆盖。各学校要根据活动周主题、本地特色亮点活动等,重点展示办学特色和典型人物事迹。鼓励学校结合实际,联合新媒体等,开展“探校访校”等活动。
五、组织保障
(一)加强组织协调,凝聚工作合力。各地教育行政部门要统筹做好本地活动周的统筹协调,会同有关部门共同制定本地活动周实施方案,认真做好组织实施。各地党委网信部门、人力资源社会保障部门、工业和信息化主管部门、农业农村部门、国资委、工会、共青团组织和中华职业教育社要结合本系统的全国性活动,组织开展好本地本行业部门的活动。行(教)指委要充分发挥行业影响力,协调行业组织和有关企业资源,创新组织开展具有本行业领域特色的相关活动。
(二)创新组织宣传,营造良好氛围。各地教育行政部门要充分调动地方各类新闻媒体积极性,对照“七天主题活动日”准备每日宣传主题素材,结合本地职教特色亮点策划本地活动周的深度报道,形成宣传工作合力,创新呈现形式,多视角、全方位讲好职教故事。
(三)严守纪律要求,规范过程管理。各单位要严格执行中央八项规定及其实施细则要求,力戒形式主义,不给基层增加额外负担,确保各项活动安全平稳有序。要落实主体责任,坚持公益属性,依法依规组织开展活动,严守财经纪律,严防廉政风险和财务风险,杜绝违背公序良俗的现象。
(四)强化工作落实,及时总结复盘。活动周期间各省级教育行政部门要加强工作督促落实,确保及时、准确掌握各地方案执行情况和成效,及时通过网上系统遴选报送优秀案例和宣传素材。活动周结束后,于5月23日前将活动周总结(含统计数据、文字、图片、活动亮点、典型案例等)报送至系统。行(教)指委参照上述要求报送有关材料。报送系统网址:http://xxbs.bzpt.edu.cn。
2025年职业教育活动周标识及海报电子版可通过教育部政府门户网站下载。
联系人及联系方式:黄鐾、龙期良,010-66097709;传真:010-66020434;电子邮箱:zcs@moe.edu.cn。
附件:1.教育部等九部门牵头活动清单
2.行(教)指委特色活动清单
3.各地典型活动清单
教育部 中央网信办 人力资源社会保障部
工业和信息化部 农业农村部 国务院国资委
全国总工会 共青团中央 中华职业教育社
2025年4月30日
附件1
教育部等九部门牵头活动清单
教育部:举办“职业教育大讲堂”;协调组织行(教)指委举办本系统全国性活动;开展全国精彩活动展播;组织开展政行企校代表系列访谈活动;推出职业教育活动周宣传专刊。
中央网信办:配合做好网上宣传引导。
人力资源社会保障部:组织开展“技能照亮前程”培训行动宣传活动,开展新职业发布、技能人才有关政策措施和经验做法宣传。
工业和信息化部:组织开展“职业教育赋能中小企业数字化转型”对接活动。
农业农村部:指导全国职业院校智慧农业技能大赛。
国务院国资委:支持鼓励中央企业开展“大国工匠进校园”活动。
全国总工会:组织开展“中国工人大思政课”走进职业院校宣讲活动。
共青团中央:组织开展“匠心筑梦 职启未来”主题团日。
中华职业教育社:举办全国“雨露计划”职业发展联盟成立大会等系列活动;组织开展“职业青年说”宣讲、“十佳职校生”宣传活动。









