课程思政的三重建构和技术路径
在新时代教育改革的浪潮中,课程思政作为落实立德树人根本任务的战略举措,正逐渐成为高等教育领域的热点话题。2019年8月,中共中央办公厅、国务院办公厅印发的《关于深化新时代学校思想政治理论课改革创新的若干意见》强调,要“整体推进高校课程思政和中小学学科德育”。2020年5月,教育部颁布了《高等学校课程思政建设指导纲要》(以下简称《纲要》),提出“要牢固确立人才培养的中心地位,围绕构建高水平人才培养体系,不断完善课程思政工作体系、教学体系和内容体系”。
课程思政的实施是“将高校思想政治教育融入课程教学和改革的各环节、各方面”,实现各类课程与思想政治理论课的“同向同行”。它的有效实施虽然以课堂教学为核心环节,但并不仅仅局限于课堂教学,还涉及课程目标、课程结构、课程资源、课程评价等多方面的内容。从课程与教学论的角度来看,有效实施课程思政既要合目的、合价值,也要合技术规范。需要抓住课程思政的“课程”本质和内在规律,将其作为一个多层次课程发展的过程加以综合考虑。如果仅仅立足于课堂教学环节谋划课程思政,往往难以实现各级教学目标体系之间的一致和各类课程之间的协同,难以整体、系统地解决课程思政有效实施的问题。
一、课程思政的三重建构
课程具有政治性,不存在完全政治中立的课程,这是当今所有严肃认真的课程学者都会支持的观点。自20世纪80年代以来,课程学者从意识形态再生产、隐性课程、社会分层、课程民主化等多种角度对课程进行政治化的理解,使其成为课程领域中最为浩繁的理论研究。因此,要推动课程回归育人本质,就不能回避课程的政治属性。这是我们从落实立德树人根本任务的战略高度推进课程思政,围绕政治认同、家国情怀、文化素养、宪法法治意识、道德修养等重点优化课程思政内容供给的课程论基础。
1. 课程思政是一个逐层建构的过程
课程思政作为一个已经被广泛认同和接受的思想政治教育话语,首先体现在教育目的或意图的层面,反映了高校对“培养什么人”的理想人格的思考和描述。其次,课程思政还需要与高校具体的学科、专业建立联系,立足学科知识体系为课程思政提供具体境脉和育人资源。此外,课程思政还必须在课堂教学层面得到落实,通过“如何培养人”的层级体系落实“培养什么人”的预期目标。这一课程思政的逐层实现过程,实质上就是不同层面的课程发展过程。
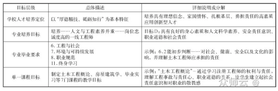
课程发展(curriculum development,又称课程开发)是课程领域的一个常用重要概念,是一系列决定课程和改进课程活动的总称。这些活动具有持续改进的特征,目的在于“改进课程的功能以适应文化、社会、科学及人际关系的需求”。按照课程发展过程中所承担的任务和产生的结果划分,高校的课程发展主要分为学校、专业和单一课程三个层次(表1)。可以说,高校课程是在三个不同层次中发展的,课程思政也是以不同的形式融入这三个层级中逐层建构的。
2. 学校层次的课程思政建设
学校层次的课程思政重点任务是在高校内部完成课程思政的顶层设计问题,体现了各高校鲜明的育人目标和核心的育人理念,具体包括学校人才培养的服务面向、目标定位、培养模式和质量保障等。各高校基于自身的办学特色和类型定位(如理工类高校或人文社科类高校、“双一流”高校或地方应用型高校)对上述问题作出不同的回答。
课程思政在这一层次的建设成果既要融入学校的整体发展规划、教学管理制度和相关政策文件之中,也可以体现为专门出台的课程思政建设指导意见或思想政治核心素养实施框架等。该层次的课程思政建设首先集中在教育目标领域,特别是面向未来一代新人的培养需求,凝练出价值观念、关键能力和必备品格等方面的核心要素,为后续层次的课程思政建设指明方向。
结构决定功能。在学校层次确定了课程思政的总体目标之后,能否有效发挥出思想政治理论课的核心作用、综合素养课程的支撑作用和专业课程的辐射作用,取决于是否通过有效的课程整体规划形成科学、合理的课程结构。结合我国高校实际,课程整体规划的主要内容是确定通识与专业、必修与选修、理论与实践、课内与课外等课程的形态和结构比例,也就是处理好不同课程类型之间的关系,共同构成高校课程供给的基本模式。
能否发挥所有课程的育人功能,首先取决于这一层次的课程整体规划情况,其关键在于高校应立足本校的历史传承和特色定位,将做人做事的基本道理、社会主义核心价值观的要求、实现中华民族伟大复兴中国梦的使命与担当以及马克思主义的基本立场观点方法等按照一定的框架结构进行系统梳理,使其成为进一步统筹本校课程规划和课程供给模式,构建课程思政顶层内容体系的重要依据。
课程方案的实施和教育评价是学校层次课程思政建设的另外两根“支柱”。其中,课程方案的实施主要是在准确把握学校办学定位与办学特色的基础上出台落实文件、政策和指导意见,确定适合本校的实施策略等。例如,“双一流”高校在实施课程思政中可充分发挥院士、“长江学者”、“杰青”等高层次人才的引领作用;地方应用型高校由于师资队伍相对薄弱,则可以通过组建跨学科团队共同建设综合素养课程和课程思政示范课程,并发挥产教融合方面的优势。
学校层次的教育评价主要以高校作为思想政治教育的责任主体,通过学校自我评价、第三方评价等方式,依据目标导向的原则对学校立德树人效果进行具体考察,考察内容包括学校育人目标与社会发展需求的适应度、达成度和相关资源的保障度等。
3. 专业层次的课程思政建设
专业层次的课程思政主要是在专业层面解决专业育人目标及其实现路径问题。总的来说,就是各专业依据学校的办学定位与办学特色确定各自的人才培养目标和毕业要求(培养规格),并在课程体系中确立各门课程与毕业要求之间的对应关系,完成整体的课程安排。除了高校通过综合素养课和公共基础课统一完成基本的思想道德修养、人文素质、科学精神等方面培养外,各专业作为该层次课程思政建设的主体,还需立足自身的学科特色确定学生未来在职业领域所必备的价值观念、道德品质和职业素养(如科技伦理、工匠精神、师德师风、医者仁心、“三农”情怀等),将其融入具体的毕业要求,进而落实到每一门课程之中。该层次课程思政的建设成果既体现在各专业人才培养方案之中,也可以凝练总结成具体的某专业(或学科专业群)课程思政建设指南。
专业培养目标和毕业要求作为专业层次课程思政建设的起点,反映了专业对学生未来发展的期许,是对社会(用人单位、学生、家长等)的人才培养承诺,其中既包括基于特定学科知识的专业能力要求,也包括可迁移的思想政治素质等非专业能力要求。以工程类专业为例,课程思政在培养目标和毕业要求环节的重要建设任务就是改变传统工程教育“重技术、轻素质”的弊端,确保所培养的未来工程师具备必要的团队精神、工程伦理、法律素养和社会历史意识等。
在培养目标和毕业要求中确立了非专业能力之后,接下来的任务就是通过合理设置课程体系将非专业能力的培养均衡负载于具体的课程之中。科学合理的课程体系,应该避免简单重复;还要避免有的课程过多承担德育任务,有的课程则在德育方面缺位。从这个角度来讲,“课程门门有德育,教师人人讲育人”既是教师教书育人的责任使命问题,也是落实课程方案的具体职责和教学管理问题。在后续的专业评估(评价)环节,评价的重点就是看专业培养目标设置是否合理,以及各门课程之间在实施环节是否形成合力,共同确保培养目标和毕业要求的达成。
4. 单一课程层次的课程思政建设
本层次课程思政建设主要是在单一课程(也可以扩展为某一核心课程群)中实现课程思政方案的设计和实施。教师作为实施主体,基于本课程在课程体系中的功能定位确定所应承担的思想政治教育任务,依据学生特点和课程资源情况制定教学计划。课程教学计划不仅因课程而异,也取决于每位教师的个人风格。虽然高校针对课程教学都有详细的管理规范,但高校教师相对于中小学教师而言仍然拥有更大的课程权力,这为高校教师创造性地实施课程思政提供了巨大空间。当前关于课程思政的研讨和实践主要集中在这一层次,其建设成果既表现为教学大纲、教案等教学文档,也表现为课程思政示范案例、典型经验总结等。
在单一课程的教学中,教学目标仍然是首先考虑的问题。它为教学活动提供方向,反映了教师希望学生学到什么或展示什么。就课程思政而言,主要是进一步凸显情感、态度、价值观在教学目标中不可或缺的地位。虽然在教育学研究和课程实践中都有研究者和一线教师对教学目标一词表示抵触,认为这会束缚教师在教学过程中的自主性和创造性,特别是对于情感、态度、价值观类难以界定或评价的教学内容,尤其被认为难以体现在教学目标之中,但正如评估专家马杰(Mager)所说:“如果你在教授一些不能被评估的东西,你会处于一种尴尬境地,即你根本不能把教学内容说清楚。”所以,在课程思政中,合理的教学目标能够使师生在学习结果上达成理解和共识,增进师生之间的情感交流和共鸣,共同推进课程教学的实施。
在课程思政的实施环节,追求教学效果的有效性是一个重要原则。例如,根据科尔伯格的道德发展阶段理论,人的道德发展需要经历三个渐次复杂的道德发展阶段。大学生的年龄阶段大约处于第二层次(关注维持社会秩序的常规水平)和第三层次(关注共同规则的后常规水平)之间的过渡期。这说明在该层次的课程思政中,教学目标固然重要,但在教学环节中针对大学生的发展阶段特点选择适宜的方式方法更为重要,不是简单讲授一些教学案例就能实现的。
二、课程思政的逐层实现路径
《纲要》明确指出:“要紧紧围绕国家和区域发展需求,结合学校发展定位和人才培养目标,构建全面覆盖、类型丰富、层次递进、相互支撑的课程思政体系。”课程发展的层级性决定了课程目标也具有层级性。这种课程目标层级体系的建构是从抽象的教育目的(英文对应aims或purpose)分解到具体的培养目标、课时目标(英文对应goals或objectives)的过程,也是从“应然”的立德树人愿望落实到“实然”的学习结果的过程。因此,逐层分解和落实课程目标的意义在于,它将不同层级的课程发展串联起来,引导处于不同层面或岗位的教育工作者作为一个课程专业的共同体,都能够以相对应的思想政治教育目标为导向承担各自的分工任务和责任,从而在人才培养上真正实现“三全育人”和各类课程与思想政治理论课同向同行的目标,同时也为各人才培养环节的评价、问责提供了依据。
在高校人才培养的具体情境中,这种课程目标的逐层分解又遵循了怎样的技术路线呢?课程思政的建设任务如何依托这一逐层分解过程最终内化为学生的学习经验?我国高等教育领域当前大力推动的OBE (Outcome-Based Education,基于产出的教育)理念在构建目标层级体系方面提供了一个范例。本文将依据OBE理念,以某地方应用型高校的土木工程专业为例揭示这一目标层级体系的构建路径(详见表2)。

表2 课程思政的目标层级体系——以某地方应用型高校的土木工程专业为例
在高校完整的目标层级体系中,人才培养定位居于逻辑起点的位置,是高校立足办学特色在人才培养领域对落实立德树人根本任务、培育和践行社会主义核心价值观等教育方针的理解和表述。表2中所例举的高校提出了以“培养具有理想信念、家国情怀、扎根基层、勇担责任的高素质应用创新型人才”作为思想政治教育的总体目标,并凝练出“厚德精技、砥砺知行”的人才基本特征。更进一步,学校提出了“应用型人才思想政治核心素养的32个要点”和“未来工程师‘ASci T(爱科技)’的9大关键能力”,不仅丰富了“厚德精技”的基本内涵,也为下一阶段思想政治教育目标体系的分解提供了基本框架和抓手。
专业培养目标通常是指学生在毕业五年后所能达到的预期成就。表2中,土木工程专业基于学校定位进一步提出了培养一线土木工程师这一培养目标,并详细分解为目标A、B、C、D、E等5个子目标项。其中,目标D集中体现了对学生在思想政治素质方面的预期要求,并基于专业特点重点强调人文科学素养、安全责任意识、职业道德和社会责任。
毕业要求又称培养规格,是学生毕业时所应达到的素质能力水平,主要从学生“能做什么”“该做什么”和“会做什么”三个方面形成学生的“专业脸谱”。表2中的土木工程专业制定了11条毕业要求,其中既包含与学科专业知识直接相关的“认知性素养”,也包括可迁移的、反映综合素质的“非认知性素养”。11条毕业要求又分解为31个二级指标点,共同形成对上述5个子目标项的支撑。其中,目标D主要由第6、7、8、11条毕业要求提供支撑。
课程目标是指通过课程学习,在发展学生品德、智力、体力等方面的愿望,是确定课程内容、教学方法的基础。它既可以按照横向维度进行划分(如知识与技能、过程与方法、情感态度价值观),也可以按照纵向维度进行划分(如记忆—理解—运用—分析—评价—创造)。课程目标与毕业要求形成对应支撑关系。通常来说,一条毕业要求需要由多门课程共同支撑,一门课程的课程目标也可以同时支撑多条毕业要求。表2中,毕业要求6.2主要由7门课程(既有理论课程,也有实践课程)提供支撑,示例中的“土木工程概论”则是按照横向维度撰写本课程的课程目标。
由此可见,高校通过构建系统的课程目标层级体系将不同层次的课程发展活动串联在一起,避免了立德树人根本任务的悬置,并对后续的课程教学过程和评价活动起到牵引、监测的作用。这既是一个在实践中环环相扣的课程发展动力机制,也是课程思政的逐层实现机制。这一实现过程因作为载体的课程而异,有的发挥直接承载作用,有的则发挥间接浸润作用。
三、有效实施课程思政的实践意蕴
《纲要》强调指出,要科学设计课程思政教学体系,坚持学生中心、产出导向、持续改进。这与本文将课程思政建设看作是在目标层级体系引导下多重课程发展逐层递进的过程是完全一致的,都隐含着一种对课程思政理解上的转向,即从外在要求的课程思政转向内在生成的课程思政。换言之,课程思政虽然在效果上追求“盐溶于汤”的教学过程和“润物细无声”的教学效果,但它并不是即兴、随意和自发的,而是以学生最后所应获得的成果为依据进行精心设计,是专业人才培养的内在要求。因此,在教育教学实践中有效推进课程思政建设,同样应遵循课程与教学的实施逻辑和技术规范。
1. 在课程思政的总体设计中增强课程意识
课程思政的实施融入课程发展之中,课程思政的推动者、实施者同时也是课程发展者,需要具备必要的课程意识。所谓课程意识,是指人们在考虑教育教学问题时对于课程意义的敏感性和自觉性程度。
在课程思政总体设计中增强课程意识,主要体现在以下三个方面:一是在课程目标方面,要关注目标本身是否合理。高校在学生价值观念、综合素质的培养上既有共性要求,也因高校类型、学科专业的差异而各有侧重,会突出不同的职业烙印和人格特质。如果在目标设置领域把握不住这些烙印和特质,则会造成教学活动的低效、无效甚至负效。二是在教学活动方面,要思考教学设计与教学实施上的合理性。课程思政既不能缺位,也不能过犹不及,要确保低阶教学目标与高阶教学目标之间的有序递进,确保各类教学活动之间的动态平衡。三是在学习结果方面,要聚焦培养学生以创造与责任为核心的高级心智能力。也就是说,课程思政要避免在目标层级体系的过度分解中重新陷入行为主义的泥沼,变成另一种形式的知识讲授。课程思政所要激发的,是学生在面对真实复杂情境时所应具备的道德的创造性。
2. 在课程思政的逐层实施中改进课程领导
课程领导是相对于传统课程管理观念的转型,把学校组织看作一个整体的育人生态,每一层课程的主体都把课程实践看作自己的东西加以创造性、自律性地实施,既追求有效率,更追求有效果。在对各层次课程发展的系统观照和逐层实施基础之上,通过改进课程领导以优化高校整体育人生态,需要遵循以下几条基本原则:首先,是遵循课程文本的一致性原则。课程思政是有计划、有目的的教学改革,这种计划和目的主要通过学校内部的各级课程文本体现出来。具体而言,高校在课程文本中要围绕课程思政建立起目标层级之间、目标与实施方案之间的内在一致性关系,将课程思政的要求和计划明确到人才培养方案、教学大纲和教案等常见和重要的课程文本之中,同时在各级各类课程质量标准和评价指标中有所体现和相互印证。其次,是遵循课程运作的协同性原则。课程从静态文本走向动态实践,是在一个开放的场域中进行的,受到校内外、课内外多重因素的影响。课程思政在实施中不应单纯依赖固定的课堂和教师个体,而是要建立共建共享机制和倡导合作文化,基于制度性的组织创新促进部门协同、队伍协同、跨学科合作和校企合作。
来源:网络
说明:以上图文,贵在分享,版权归原作者及原出处所有。如涉及版权等问题,请及时与我们联系。
