“形成性评价”VS“过程性评价”
《我国工程教育认证标准(2018版)》第一个标准项“学生”要求[1]:对学生在整个学习过程中的表现进行跟踪与评估,通过形成性评价保证学生毕业时达到毕业要求。实践中,由于对标准的过程性评价和形成性评价的内涵、价值与理论基础认识不够到位,往往将形成性评价等同于过程性评价,将过程性评价简单化为课堂测验和平时作业。简单化的过程性评价无法达到“对学生在整个学习过程中的表现进行跟踪与评估”的目的,错位的形成性评价无法满足“保证学生毕业时达到毕业要求”。
01
过程性评价
(一)过程性评价的内涵
日常教学管理中易基于字面将过程性评价宽泛理解为教学过程中进行的评价,或笼统理解为对学生学习过程的评价。过程性评价有其特定内涵,为与专业化的形成性评价概念对照,本文的过程性评价主要指其专用概念。
国际上,20世纪80年代过程性评价(process-basedassessment)逐渐形成专门评价模式。迈尔斯(Meyers)等认为过程性评价有六大理念:
一是通过评价对过程进行干预;
二是不带偏见地评价,强调对个体的反馈和帮助,避免对被评者歧视;三是认知的发展并非静止而是在与环境互动中逐渐发展的;
四是评价学生的学习方式,如学习策略、动机、意志力、人际交往、适应和决策过程,对学生的反馈基于学生个体学习特征;
五是评价离不开情境,根据不同情境使用不同评价方法,评价基于学生不同情境的表现;
六是强调被评者与评价者之间互动。[2]该评价模式不同于传统的目标和结果评价模式,拓宽了评价理念,对过程性评价的产生发展具有重要意义。[3]过程性评价在我国本土化中作为专用性概念,和真实性评价、表现性评价、形成性评价相区别。
高凌飚认为已有的“以观察为主对学生认知学习过程的评价,基于质性工具对学生学习过程情感、态度、价值观的评价,对教学计划实施过程中了解动态过程效果的评价”等三种概念都不够全面,基于批判分析提出:
从内容看,过程性评价是对学习动机、学习过程和学习效果三位一体的评价,学习目的和过程并重,重视学习过程的非预期结果;从形式看,过程性评价嵌入学习过程;从评价主体看,过程性评价强调评价主客体融合和互动,强调评价的客体学生也是评价主体;从评价目的看,诊断和改进及评价本身都是目的。[4]张曙光将过程性评价解释为教学活动中对学生学习各类信息及时、动态地解释,以揭示、判断和生成教学价值的活
动。[5]评价价值、评价对象和评价效果和高凌飚的定义类似。我国学者对过程性评价的理解,一般都基于高凌飚的观点。[6]
韩国教育部2015年课程教学改革方案提出要加强过程性评价,中学自由学期不实行期中、期末考试等统一纸笔评价,实行以支持学生学习和成长的过程为中心的评价,“加强重视学习的过程的评价,让学生反思自己的学习,运用评价结果改善教学——学习的质量”。过程性评价专门评估学生表现、学生思维方式、学生发展变化过程。[7]该理念和我国学者对过程性评价的界定具有较多共性。

(二)过程性评价的理论基础
过程性评价的产生和发展与过程哲学、学习心理学发展密切相关。过程哲学、过程思想的理念认为,任何事物的变化都是过程与结果的统一,过程孕育结果,结果源于过程。
企业管理中,过程质量、过程管理应用十分普遍,注重企业生产过程标准化管理。与企业过程管理不同,教育过程需要符合教育规律,教育过程充满不确定性和个性化,同时蕴含丰富价值。教育目的就存在教育过程中,在教育的理想状态中,“教育随时都是自己的报酬”。[8]
过程性评价是过程价值取向的评价,重视教育的非预期结果,关注教育过程,重视教育过程的价值,注重对学生学习认知过程、情感动机的评价。缺乏过程性评价,就难以知晓学习过程的真正意义与价值,也很难改进学生的学习方式和学习投入度。过程性评价倡导学生主动参与、自我评价、同伴之间的评价与师生互动,利用不同评价方式发挥学生的主动性和个性,促进学生学习能力发展。学习心理学的发展为过程性评价提供理论基础。
比格斯(Biggs)发现学生的学习方式、学习动机和学习策略紧密相关,主要有表层式(即学习基于外部动机)、深层式(即学习基于内部动机)和成就式(即学习基于成就动机)三种学习方式,其学习过程理论强调学习方式不仅是影响学习结果的重要因素,培养良好学习方式也是预期学习结果的重要内容。[9]要培养学生良好学习方式,评价学生的学习过程必不可少。过程性评价将学生学习认知方式和学习过程作为评价内容,弥补了结果评价忽视学生学习过程的不足,引导学生从表层式学习走向深层次学习方式,帮助学生优化学习策略,树立正确学习动机。[10]
(三)过程性评价的价值与现实问题
长期以来,教学评价重结果轻过程、忽视学生学习情感与思维活动过程,导致应试教育诸多负面效应。过程性评价着眼于学生发展,强调教学过程体验,充分发挥教学过程的育人价值,克服传统终结性评价忽视过程的弊端。过程性目标、创造性目标和教学过程监测,体现了过程性评价的重要价值。[11,12]
案例研究验证了过程性评价主要通过考核方式的反复性、及时性、交互性及个体针对性对学生学习投入、学习效果产生重要意义。[13]过程性评价的价值主要体现在:
一是多元化的评价内容。过程性评价将评价内容由单一认知扩展到认知策略、学习动
机、情感和心理活动领域,关注相关非智力因素如情感态度和行为表现、学生每阶段的学习效果及解决现实问题的能力等。过程性评价对学习投入具有明显积极作用。[14]
二是灵活的评价方式。过程性评价没有固定评价方式,根据具体情况选择不同评价方式和方法。倡导使用灵活开放的质性评价工具,常见方式有课堂观察、课堂展示、随堂测验、课程论文(报告)、个人独立或小组合作完成的课程作业、档案袋成长记录、个别交流、态度调查等。多样化的评价方式体现了学生中心的理念,凸显自由探索、凸显个性。只有过程性评价方式的多样化,才能从不同视角对学生各方面素养进行评价。要注意的是,评价方式灵活多样对评价规则的制定提出了更高要求,要防止被评主体“搭便车”的情况。
三是评价目的综合性。过程性评价有过程取向和发展取向两方面价值取向。过程取向主张:评价本身是其目的之一,评价嵌入教学过程,教学即评价、评价即教学,通过评价发现问题、生成教育的价值,通过生生互动促进合作交流、师生互动促进主动学习,学生与学生之间不是竞争者而是合作伙伴,老师与学生之间不是主导与服从而是教学相长的关系,学生参与评价有助于学习过程和学习意义的认识,学会评价是培养终身学习能力的基础。发展取向主张:通过评价,及时诊断,提供反馈,学生反思学习,使学习过程不断优化,教师能更好地了解学生,及时回应学生需求。
现实中,过程性评价实施面临较多困难,主要原因有:标准较为宽泛难以把握,情感意志等方面评价难以精准化;专业要求较高,需要持续观察、记录、分析和反馈,较为耗时,给教师和工作人员带来额外工作负担;教育功利化目的下形成的传统评价主导现状。
韩国尽管颁布了过程性评价教育方案,实施过程中也存在很多限制因素:家长和学生对公平性和客观性的质疑,如教师不擅长评价工具,相关专业培训很少,因此教育部还建立了评价支援门户网站,以帮助教师更好理解和使用基于过程的评价,向家长和学生宣传其价值,加深其理解。[15]
教学实践中,过程性评价容易产生偏差和窄化,表现在如下方面:
一是评价内容单一化,主要评价学生对知识的掌握情况,或将学习过程的非智力和情感内容简化为学习到课率,忽视了学习动机、策略、情感、态度和价值观的评价;
二是评价方式简单化,限于课堂测验和平时作业,忽视利用质性评价工具,如成长档案袋、表现式评价和交流式评价,更好检测学习方式和学生非智力方面的表现;
三是评价目的功利化,重学生间的比较与选拔,有悖于过程性评价诊断和改进教学的目的。工程教育认证实践中,有些专业的过程性评价只将其结果作为终结性评价结果的组成部分,将平时成绩按一定比例计入期末成绩,忽视学生学习与发展的个性化评价,不利教师教学及时改进、学生高阶能力培养和全面发展。

02
形成性评价
(一)形成性评价概念及内涵
斯克瑞文(Scriven)1967年首次提出形成性评价(formativeevaluation)概念。[16]布卢姆(Bloom)在其著作《学生学习的形成性和总结性评价手册》指出:“形成性评价运用22年里很少被关注。[17]直到1998年,布莱克(Black)和威廉姆(William)指出:所提供的反馈利于教师改进教学并能满足学生需求的评价即可视为形成性评价,强调将评价转化为促进学生自我调节学习的机会。[18]
2008年美国州首席中小学教育官员理事会(CouncilforChiefStateSchoolOfficers,CCSSO)下设形成性评价研究部门FAST(FormativeAssessmentforStudentsandTeachers)将形成性评价定义为“形成性评价指教学过程中能够提供反馈、改进正在进行的教与学,以提高教学和学习预期结果的评价”。[19]
2018年FAST《修订形成性评价概念》(RevisingtheDefinitionofFormativeAssessment)修订为“师生在教学中有计划地获得学生学习证据,促进学生对学习目标的理解,支持学生成为学习者和达成学习目标的评价”[20],修订后的定义更突出支持学生成为自主学习者,从关注学生学业成绩提升转变为提高学生对学习知识的理解。虽然不同学者和组织从不同角度对形成性评价给出了不同定义和解释,但其核心内容都包括确定学习目标、确定学习者现有水平和采取行动帮助学习者实现目标。
(二)形成性评价理论基础
布莱克和威廉姆基于历史文化活动理论、认知结构可塑性理论及中介学习经验概念构建形成性评价的理论基础和框架。[21]文化历史活动理论(culturalhistoricalactivitytheory)源于苏联文化历史学派,以维果茨基(L.S.Vygotsky)、恩格斯托姆(Y.Engestrm)等为代表,维果茨基强调活动的中介性质,认为个体不对环境直接作出反应,而以文化工具为中介。[22]中介即人的高级心理机能,通过文化中介产生内化,人的学习离不开社会、文化环境、人的心理(包括认知、情绪及人格)。
活动理论心理学家恩格斯托姆(Y.Engestrm)基于该理论从社会学分析,认为个体活动包含主体、客体、共同体、工具、规则及分工六要素。[23]布莱克和威廉姆基于六要素建构了形成性评价的统一框架,指出形成性评价包含教师、学习者和学科、教师的角色和学习规则、反馈水平和师生之间的互动、学生的角色。[24]形成性评价本质是文化活动,体现教育是师生互动的结果,而不是单向传授的结果;师生寻找学习证据,确定与学习目标的差距,倡导学生参与评价;教师的反馈作为学习的“脚手架”,促进学生认知的冲突,提供学习支持,而非给予答案;互动中实现知识的内化、认知的发展,达到最终目标。
费厄斯坦(Feuerstein)等认为,认知结构可塑性指出智力是可塑的,中介学习经验是认知结构可塑性的核心概念,学习经验可通过与环境的互动直接获得,也可通过中介者与环境刺激的互动获得。[25]教师需作为中介者,为学生获得学习经验创造环境,精准评估学生的认知能力和学习潜能。这种评估用于学生自身的比较,而非与常模和同辈比较。[26]迪伦·威廉指出:形成性评价通过教师提供未来行动的反馈和指导,影响学习者的意愿、期望和能力,改善学习,同时帮助学生塑造“能力是可以增长的而不是固定不变的”信念。[27]
布莱克和威廉姆指出:形成性评价是动态评估模式,个体能力并非稳定不变,在与他人互动中不断发展变化。[28]形成性评价通过评估被评者的反应过程,对其认知做出诊断,根据不同被评者的认知特点进行矫正和训练。通过认知诊断,教师可找到学生学习过程中认知的薄弱环节而采取干预措施;学生可认识自身问题进行针对性自我调整。
(三)形成性评价的价值和现实问题
布莱克和威廉姆总结250多项形成性评价的研究后发现:形成性评价是课堂重要组成部分,以提高学生学习成绩。[29]苏珊妮(Suzanne)和玛格丽特(Margaret)从学生和教师两方面的验证得出:形成性评价可帮助学生监控自身学习进步、鼓励学生增加学习投入。[30]鲍德(Boud)和约克(Yorke)认为:形成性评价能指导学生改进学习,培养学生成为具有自主、反思、监控和元认知学习能力的学习者,促进学生终生学习能力的培养。[31,32]
形成性评价的价值主要体现在以下几方面[33]:
一是具有较高的后果效度,后果效度即评价是否有利于学习目标的达成,旨在帮助个体达到课程教学目标;
二是走出了传统评价只重视结果而忽视弥补的弊端,教师可及时获得教学反馈,改进教学进程、教学方法和教学计划等,从学生的认知特征和属性出发,针对不足进行弥补性教学,把握学生差异,因材施教,实现教学和评价的实质融合;
三是其反馈能影响学生的学习动机,促进学生专注学习过程,了解自身优势和劣势,做出有利于后续学习的决策。
了解形成性评价的影响因素是实现其价值的前提,影响因素不仅仅有评价本身,还有教师的专业水平、学生和教师的期待等。形成性评价不是万能公式,实施过程中极易造成范式异化,需要把握影响形成性评价有效性的核心要素。
吉布斯(Gibbs)和辛普森(Simpson)认为,有效形成性评价有以下条件:一是提供足够可供评价的任务;二是反馈信息丰富且具体;三是反馈及时,学生才能及时根据反馈做出改进;四是反馈恰当,学生在评价中得以学习,反馈不只告诉学生阶段目标的达成度,还要告知学生与阶段目标间的差距,为消除差距寻找学习策略,让学生清楚自己接下来的学习该如何做。[34]
教学实践中形成性评价远没有达到预期价值。虽然工程教育专业认证强调,专业要通过形成性评价帮助学生达成毕业要求,但往往将其等同于过程性评价,而将过程性评价简单化为课堂测验和平时作业。现阶段形成性评价有效实施存在如下方面的问题:
一是对形成性评价的认识存在偏差,其实施途径、实施效果的影响因素及评价标准还未厘清,尚未形成明确的可操作程序和过程;
二是教师的评价技能尚需提高,形成性评价使用不当容易导致教师和学生评价负担过
重,如果不善于提供科学有效反馈,不仅不能对学生学习和教学提供正向作用,反而可能给学生造成误导;
三是评价工具和方法选择还存在诸多挑战,虽然形成性评价具有较好效度,但其信度较差、耗时耗力,尤其情感意志等方面难以精准量化。[35]
随着现代信息技术发展,电子学习工具和数字资源平台广泛使用,将促进教学模式的深刻变革,从而实现形成性评价的升级和优化。

03
过程性评价与形成性评价比较
过程性评价和形成性评价本质上均不是具体评价手段或工具,而是路径、策略层面的方式方法,二者具有密切联系和共同之处,并非彼此排斥,都提倡评价过程和教学过程的交叉和融合,评价主体和客体的互动,帮助学生达到学习目标、改善教学,达到“为学习而评价”(assessmentforlearning)。
过程性评价与形成性评价间的差别也是明显的。
评价内容上,形成性评价更关注学生学习效果达成度,过程性评价则还关注学习动机、学习过程和学习效果。
评价目的上,形成性评价更注重对个体反馈和阶段性学习目标的达成,尤其是知识技能目标的达成,其评价结果不用于累计和作为终结性评价依据。如在工程教育专业认证中,形成性评价结果不像过程性评价,按一定权重计入课程的终结性评价。过程性评价则旨在优化学生学习方式、激励学生对学习的投入与参与及注重教育过程的非预期价值,体现尊重差异,关注情感和意志等非智力因素,多次的阶段性过程效果评价弥补课程终结性评价“一考定终身”的不足。过程性评价把阶段性教育过程作为完整评价对象,形成了过程中多阶段的评价结果;形成性评价则将教学中的具体环节作为评价对象,衡量教学过程中学习效果与学习目标的一致性。[36]
过程性评价的功能侧重于总结、判断,形成性评价更多在于支持改进。持续改进方面,形成性评价在进行过程中实施,评价结果支持师生在此过程中及时改进;过程性评价更倾向支持新一轮教学过程中改进。
评价方法上,过程性评价可采用档案袋评价、顶点课程评价和过程性评价量表等形式,侧重质性评价工具[37],如学生参与企业实践训练过程中,根据企业规章制度和工作流程,设计过程性评价量表,企业根据过程性评价量表评价学生实践训练中的表现;形成性评价针对不同评价内容,如记忆、理解、应用、分析、创造等不同层面采用不同方法,大致包括口头测试、课堂观察、学生自评、学习概念地图、反思性日志、标准映射、课堂测验、评价量表等[38],侧重量化评价工具。
随着在线教育发展,在线评价工具被广泛开发和使用,如电子档案袋、电子评价量表、线上测验、在线讨论论坛等。[39]在线形成性评价具有时间耗费少、时间地点灵活、反馈及时等优点。[40]过程性评价和形成性评价方法上的区别只是相对的,二者评价方法
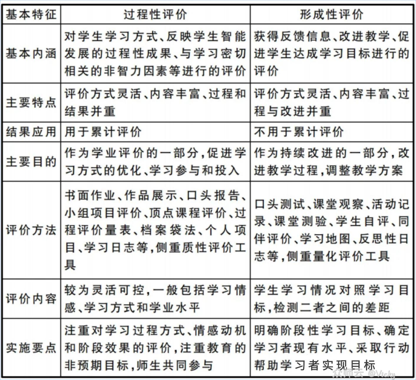
的选择上可以交叉使用。表1从基本内涵、主要特点、结果应用、主要目的、评价方法、评价内容和实施要点等方面,对过程性评价与形成性评价进行了归纳与比较。
表1过程性评价与形成性评价比较

参考文献
[1]中国工程教育专业认证协会.工程教育认证标准(2017年11月修订)[EB/OL].
[2022-04-10].https://www.ceeaa.org.cn/gcjyzyrzxh/rzcxjbz/gcjyrzbz/tybz/
599711/index.html.
[2]MEYERSJ,PFEFFERJ,ERLBAUMV.Processassessment:amodelforbroadeningassessment[J].Thejournalofspecialeducation,1985,19(1):73-89.
[3]BERGSTROEMP.Process basedassessmentforprofessionallearninginhighereducation:perspectivesonthestudent-teacherrelationship[J].Internationalreviewof
本文作者丨李志义大连理工大学教授、教育部高等教育教学评估中心核心专家来源丨高等工程教育研究
