以任务为中心的教学策略
导语:
在当今复杂多变的学习环境中,教学设计不再仅仅是内容的堆砌,而是需要一种能够引导学生主动探索、实践应用并迁移知识的新方法。戴维·梅里尔作为教学技术领域的权威专家,提出了一种创新的教学设计模型——波纹环状方法。这一方法以现实生活任务为核心,通过逐步进阶的任务序列,结合具体的教学策略,旨在培养学生的综合能力与问题解决能力。本文将深入探讨波纹环状方法的原理、实施步骤及其在教学实践中的应用,为教育工作者提供一种新的视角和工具,以促进高效、有意义的学习。
作者丨戴维·梅里尔
译者丨盛群力
作者简介:戴维·梅里尔,教学效能顾问、佛罗里达州立大学客座教授、杨百翰大学夏威夷分校客座教授、犹他州立大学荣休教授,国际公认的教学技术领域的主要贡献者,荣获AECT终身成就奖。
译者简介:盛群力,浙江大学教育学院教授、博士生导师。
01 教学设计的波纹环状方法
图2展示了一种教学设计的波纹环状方法。
这种方法的第一步是确定一个现实生活任务的集合,这些任务将在以后构成教学的实际内容。第一步先确定一个典型的完整任务,并生成该任务的一个完整的样例。第二步再确定一组类似的任务,这些任务的复杂性不断增加。第三步确定这些任务所共有的组成技能。在这个波纹环状模式中,设计者预先指定要教授的内容,然后再将该内容与教学策略结合起来,以提供完整的教学设计。
本文阐述了该设计模式的前四个环节:
(1)具体明确一个现实生活的任务;
(2)确定该任务的具体进阶;
(3)具体明确每个任务包含哪些知识和技能;
(4)具体规定以任务为中心的教学策略。
02 具体明确现实生活的任务
首要教学原理的中央位置是任务中心。波纹环状模式中的第一个波纹明确了一个具体要完成的现实生活任务和该任务的一个样例。一个现实生活的任务是学习者在自己后续的学习过程中可以预期将遇到的任务。该任务既可以独立存在,也可以是一项更大任务的组成部分。现实生活的任务是某一类任务的一个具体实例,并且该类任务有多个具体实例。
它是一个完整的任务,至少包含三个部分:(1)一种输入——任务的给定条件;(2)一个目标——对执行该任务所产生的产品或活动进行识别;(3)一个解决方案——用一组活动将给定的任务转化为目标。现实生活任务还包括一个解决问题过程的说明,即说明实际要完成什么样的任务。
现实生活的任务不是人为的任务,其通常没有一个正确的答案。这些任务通常可以采用多种方式予以解决,产生的“制品”或活动可以采用多种形式。任务的最佳表征形式允许学习者在自然环境中完成任务。图3展示了以任务为中心的课程实例。现实生活的任务的具体要求还应该包括可以接受的学业表现的标准。你如何知道学习者已经完成了任务或以令人满意且出色的方式解决了问题?用来评估学习者表现的属性是什么?
波纹环状的第二个环节是具体明确各项任务的进阶。进阶中的每个任务都应该完成,而不只是完成更大任务中的一个步骤。每个任务都应该是相似任务集合中的一个样例。进阶中的每个任务,虽然与前面的任务不同,但都需要相同或相似的知识和技能成分。进阶中的每个任务都是具体任务的具体说明(样例),而不仅仅是一个描述。因为进阶中的每个任务都是要教授的实际内容,所以确保完成任务的示例,这很重要。
在一个良好的进阶中,每一个后续的任务都比前一个任务更复杂。一个更复杂的任务涉及一些相关技能的更多细节,或比前一个任务更多的相关技能。在“精细加工理论”中,
这就是“简化条件法”。
为了管理认知负荷,建议每个后续任务只引入有限数量的新知识和技能或经过适当调整的知识和技能。第一个任务是整个任务的最简单版本;最后一个任务则代表了在现实生活中要完成的更复杂任务。虽然每个后续的任务都是同一类型的,但它们应该与前一个任务尽量有所差异。它们会根据现实生活中同一类任务的差异而不同。正是通过学会处理相同类型任务的各种差异,学习者获得了将知识和技能迁移到这类尚未遇到的任务的能力。
每个任务不能包括教学目标所要求的全部组成技能,这是完成进阶中所有任务所要求的。但是,最终任务所需的所有组成技能都应该包括在进阶中的全部任务中。
对于非常复杂的任务,可能有必要在教学的早期逐步增加单个完整任务的复杂性。采用这种方法时,进阶分为两个阶段。在第一阶段,完整任务的一部分出现在进阶的起始环节,随后的每个任务都会增加这个任务的复杂性。在第二阶段,在学完第一个完整任务后,学习者应该有机会与这个较复杂任务的其他完整示例进行交互。
以下步骤对于具体明确整个任务的进阶非常有用。
(1) 收集一组具体的完整任务。通常可以在工作场所收集实际制品;通常可以在工作场所对过程进行视频采样。
(2) 确定每个任务所需的组成技能。
(3) 把最不复杂的任务排在前面,后面的任务要比前面的任务具有更丰富的知识和技能成分或是具有更多组成技能的任务。
(4) 根据需要调整任务或选择替代任务,以促进任务平稳地进阶,并使得每个组成技能的示证和应用效果最佳。
03 具体规定知识与技能的成分
(一)一般信息与具体描述
学科内容可以以两种方式表征:一种方式是“一般信息”,另一种方式是“具体描述”。“一般信息”是通用的,包含面广,并涉及许多情况或情境。“具体描述”(现实生活中的实际例子)表示“一般信息”的一个特定实例。具体描述是有限的,指的是一种情况或单一
的、具体的情境。学习者可以记住一般信息,但要应用这些一般信息,就需要看到这些信息应用到现实生活中的实际例子(示证),需要有机会用现实生活中其他的例子尝试应用这些信息(应用)。为了在教学中发挥作用,内容分析需要对一般信息和具体描述都加以说明。
(二)知识对象
学科内容可以由内容成分的集合加以表征,这些内容成分称为“知识对象”。知识对象是一个框架,它由教学所需的不同种类的一般信息和具体描述(知识成分)组成。这一知识框架对于一个学科内的各种不同主题或不同学科领域的知识都是相同的。具体明确知识和技能要求搞清楚知识对象有哪些特定的一般信息或者具体描述。本文描述了一个面向整个现实生活任务的知识对象。
(三)知识和技能的教学类型
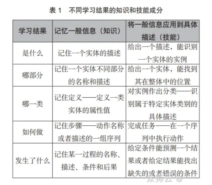
我们之前已经确定了五种知识或技能可以通过教学得以掌握,这就是是什么、哪部分、哪一类、如何做以及发生了什么。本文所描述的完整任务的知识对象主要包括哪一类和如何做的知识与技能。
04 面向完整任务的知识对象
图5说明了一个完整任务的知识和技能成分以及知识分析过程。这种分析的第一步是选择一个特定的完整任务,该任务代表学生通过教学应该能够完成的任务类型。这个特定的完整任务的知识对象是一般信息和具体描述的组合,包括了各种“哪一类”知识成分和“如何做”知识成分。一个完整的任务由一系列子任务组成,这些子任务将导致预期结果。整个任务中的每个子任务都由一系列“如何做”的一般信息成分组成,如阴影箭头所示。

完成特定的子任务将生成特定对象或事件(制品)的描述。这些描述由图中的白色文档表示。每一个制品中都是某些类别的一个实例或一个种类。因此,每个制品都与一个定义属性列表(某个定义)相关联,以此判定其是不是该类别的一个成员。图中每个制品左侧的实线表示该定义属性列表。这些定义属性包含了一个检查列表,可以用来确定特定的制品是否确实是该类别的成员。然而,由于一个特定的制品只是一个更大的制品类别中的单一实例,那么识别一组属性的序列也是很重要的事情,根据这些属性可以对来自同一个类别的几个制品进行排序。
每个制品左边的虚线表示这些属性的排序。换句话说,这些属性排序包含一个检查列
表,用于确定特定制品是否充分恰当。它是该类别的一个好例子吗?特定制品的定义属性和排序属性确定该制品是否确实是哪一类知识对象的实例,或者是子任务产生的对象或事件的实例,以及它是否是一个很好的实例。
然而,仅仅认识到一个特定的制品是一个类别的成员并且是一个很好的实例,尚不足以完成任务。图5中每个制品下面的阶梯线代表了如何找到或如何创建制品的一系列步骤(如何做的一般信息)。每个阶梯线右侧的图标表示一个具体描述,显示某人实际执行了步骤或执行了过程(如何做的具体描述)。
05 明确教学策略的成分
“成分呈现理论”确定了四种主要的教学策略形式:呈现(讲解),示证(展示),回忆(答问)和应用(练习)。
下表总结了这四种教学策略对五种教学结果的影响,比如,针对“哪一类”内容的呈现的要求是“讲解一个定义(一般信息)”;示证的要求是“展示一个实例(具体描述)”;回忆的要求是“记住一个定义(一般信息)”;应用的要求是“对一个新的实例作出分类(具体描述)”。在本文中,我们将提出一个综合性任务中心教学策略,其整合了教会学生哪一类知识和如何做知识的主要教学策略。
06 以任务为中心的教学策略
波纹环状方法的下一步是确定教学策略。如何将这些知识成分结合起来形成以任务为中心的教学策略?如果将任务中心教学策略与较为传统的教学策略进行对比,理解起来就不难了。
采用图6这样的教学策略,在一个特定领域的不同主题都是轮流施教的。图中的箭头表示某个主题中包含的信息、概念和过程的呈现/展示。有一个定期的练习或测试活动来评估学习者获取知识或技能的程度。在完成第一个主题教学后,下一个主题以同样的方式进行教学。在课程模块或上课接近尾声时,通常会有一个高涨部分,要求学习者应用他们所学的主题的知识和技能。

在传统教学中,学习者并不总是清楚如何最终应用这些不同的知识和技能。
学习的“针对性”是一个非常重要的动机成分。如果一个学习者不确定一个特定的内容最终将如何应用,那么它就缺乏必要的针对性。脱离上下文情境获取知识和技能使得学习者很难形成如何将其应用于现实生活的心理模式。学习者在完整任务的情境下获得这种知识和技能,更有可能形成如何将这些个别的知识和技能融入到一个完整的学业表现中的心理模式。
图7说明了以任务为中心的教学策略。这种方法让学习者在教学序列的早期就参与到完整任务中去。图中概述了教学事件的顺序。该教学首先示证了任务进阶中的第一个完整任务。这一示证为学习者提供了上下文情境,展示了在教学之后他们将能够做什么。这一示证勾勒了教学单元或者模块的目标。教师一本正经陈述的目标,学习者经常难以消化,因为这样的目标往往是学习内容的抽象物。相反,学习者可以更容易地掌握完整任务的示证。

第一个示证应该是一个完整的任务,但它却是整个任务进阶中最简单的版本。虽然这个示证应该是对完整任务中所有成分的概览,但它应该居高临下,以便在最初的示证中不会纠缠于细节而使学习者不知所措。
表2表明“哪一类”教学策略需要告诉学习者事物的定义,展示其正例和反例,并让他们对正例和反例进行分类。“如何做”教学策略需要告诉学习者过程中的步骤,还要可能不止一次示证如何执行程序,然后让学习者再重复几次执行程序。
在较为传统的教学中,整个教学的过程通常是依次施教每一个主题。在以任务为中心的教学策略中,该策略分布在任务进阶过程中的多个完整任务中。对于任务进阶中的早期完整任务——子任务(如何做而言),所产生的制品(哪一类)及其定义属性和排序属性,以及创建或查找这些制品的过程(如何做),要向学习者呈现和示证。应用这些技能将在后续的完整任务进阶中予以落实。
表3说明了讲解、展示和练习的一个可能序列,它可以用于完成每个任务所需的子任务所涉及的制品和过程。有些知识和技能成分(主题1)很容易理解,一个简单的呈现/示证也许足够了。有些知识和技能成分(主题2)可能更难理解一些,在完整任务序列中需要在后续有更多的示证。有些知识和技能成分(主题3)可能需要有关后续任务的附加信息,因此要对这些任务进行额外的讲解和展示。有些知识和技能成分(主题4)在序列的早期任务中可能不必涉及,它们将在与之相关的后续任务中引入(讲解/示证)。还有些知识和技能成分(主题5)可能非常复杂,整个任务中包含的实例不足以使学习者掌握概念或过程。在这种情况下,可能需要提供其他示例来示证或应用,这些示例并不包含在完整任务的进阶中。

结束语:
通过本文的介绍,我们可以清晰地看到波纹环状方法在教学设计中的独特价值和潜力。它强调以现实生活任务为中心,通过逐步进阶的任务序列,使学生在解决实际问题的过程中掌握知识和技能。同时,结合呈现、示证、回忆和应用四种教学策略,波纹环状方法进一步提升了学生的学习动机和参与度。在未来的教学实践中,我们可以借鉴和运用这一方法,不断创新教学设计,为学生的学习成长提供更加有力的支持。让我们共同努力,探索更多高效、有意义的教学方式,为学生的全面发展贡献力量。
