2024年省级政府工作报告里的“职业教育 ”有哪些安排?
25 阅读
0 点赞
0 推荐
来源:其他
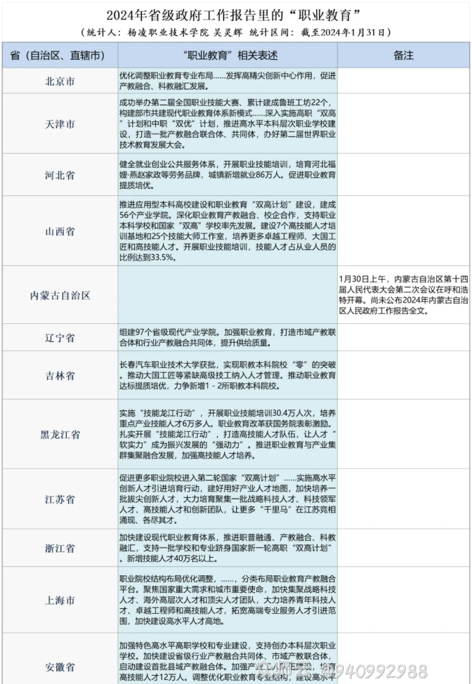
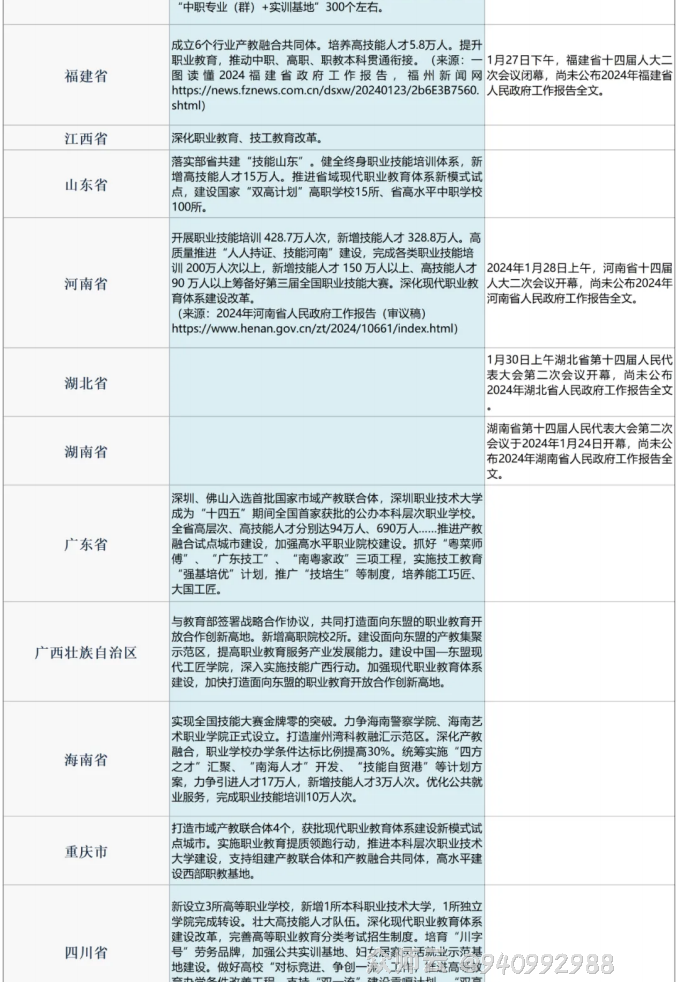
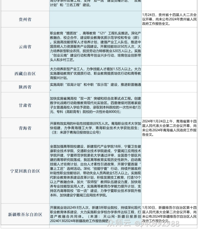
随着2024年政府工作报告相继出炉, 全国各省级行政区对本年重点工作进行了规划和部署。职业教育有哪些计划安排? 报告中涉及的 “ 职业教育 ” 相关内 容又有哪些? 笔者粗略统计情况如下。(34个省级行政区, 除开香港、澳门 2个特别行政区, 以及台湾省, 31个省级行政区中, 截止1月31 日, 已公布 政府工作报告全文23个省, 还有8个省级行政区在公开渠道尚未能搜索到报 告全文。统计人: 杨凌职业技术学院吴灵辉老师)



来源: 各省级行政区2024年政府工作报告
本文链接:
发布于:2024年12月12日 11:11:07
著作权归作者所有
