每日一学:上海市级课程思政示范课程《血液学及血液检验》
医学检验技术作为临床诊疗的关键环节,其重要性日益凸显。为了培养既具备专业技能又拥有高尚职业道德的医学检验技术人才,《血液学及血液检验》课程在“立德立人立业”的校训引领下,积极探索课程思政建设的新路径。
上海市级课程思政示范课程《血液学及血液检验》
上海城建职业学院张彦军,医学检验技术专业负责人
一、教学目标
《血液学及血液检验》课程思政建设在“立德立人立业”校训引领下,秉持“厚人文、重实践、强专业、精技能”人才培养理念,围绕城市医疗卫生服务技术技能人才培养特色,将专业教学和思政教育相融合。结合课程定位和同学们的思想现状,在制定知识能力素质目标的同时,特意制定了如下课程思政目标:通过理论学习、案例分析和技能实训等教学环节,强化家国情怀、人文关怀、工匠精神的有机渗透,培养出“心中有爱、脸上有笑、手中有技、肩上有责”的医学检验技术人才。

二、思政教育融入点

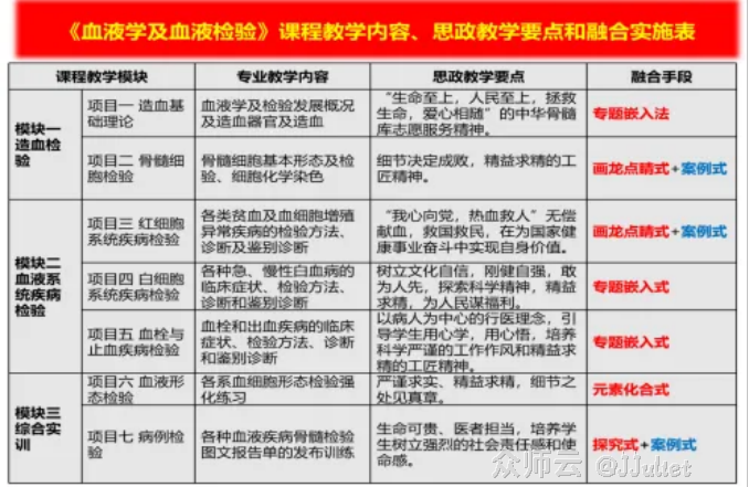
由于血液系统疾病的临床特点,其诊疗水平与国家医疗卫生发展水平及医疗卫生政策密切相关,因此本课程通过理论学习、病例分析和技能实训等途径能自然的融入家国情怀、人文素养和职业精神,是实施思政教育的良好载体。依托教学内容,深入挖掘思政元素,结合我国检验医学发展的巨大成就,进行爱国主义教育,培养学生的民族自豪感;依托临床病例开展情境教学,将医学人文教育有机渗透,提升学生的社会责任感;血液检验技能实训中融入工匠精神,让学生意识到血液检验在疾病确诊中所发挥的重要作用,提升他们的职业荣誉感。在课堂学习、岗位实操和志愿服务等环节融入课程思政,聚焦爱国主义、社会责任和职业精神三个层面浸润。

三、教育方法与载体
在教学方法的选取上,根据人本主义教学理论和最近发展区理论,该课程的教学以学生为中心,发挥教师的主导作用,教师通过案例分析、发布研讨任务启发学生主动思考,学生通过自主探究、朋辈辅导做到知行结合,在教学过程中教学相长,相互影响,形成师生学习共同体,从而实现课程思政目标。在教学手段上积极的将现代教育技术和课程思政深度融合,结合学生的学习特征,注重信息化教学和实践教学,通过在线课堂、虚拟仿真实训及医院实训基地的全景思政等方式,以画龙点睛、隐形渗透、专题嵌入等形式展示课程思政元素,增强课程思政的亲和力和针对性。
四、教学成效
专业课思政教育的渗透融入获得了同学们的认同和好评,提升了同学们的思想道德意识和职业精神及主动学习能力。同学们积极参与中国造血干细胞捐献者资料库上海分库举办的造血干细胞捐赠活动,学院也荣获2021年上海市红十字造血干细胞捐献志愿者征募工作先进集体。通过学院微 信公众号进行血液检验科普工作,布置学生利用课后设计“贫血知识宣传册”、“白血病防治知识讲座讲义”,参与课堂交流,培养学生树立社会责任意识,在社会实践中锻炼自己,成就自己。在兰卫检验公司实习的2019级实习生由于表现突出获得公司好评并被公司直接录用,并促使公司主动和学校联系,商谈建立校企合作育人机制。本专业的录取分数线也一直位居全校各专业前列,人才培养质量得到社会的高度认同。本课程也荣获了2021年上海高职高专医药健康类专业教学指导委员会优质课程比赛三等奖及2020年上海市高职高专医药健康类专业教师说课(教学能力)比赛二等奖。与外聘教师合作开发的临床教学案例也荣获了2020-2021年度上海市高职高专医药健康类专业教师市级企业践习转化成果一等奖。鉴于医学课程的学科特点,该课程为构建医学检验课程思政体系建设提供了切实可行的蓝本。
五、课程考核
该课程的考核方式为过程性考核,通过职教云平台和在线课程平台后台数据分析进行数字化、全过程评价。考察内容包括学习态度、课堂表现、开放性作业的完成情况、技能考核和社会实践等五个方面,考核标准包括课程思政的考核,评价方法包括学生自评、同学互评及教师评价三种形式,学生全程可以看到每个阶段的评价结果,并可以对学习过程进行不断调整和优化。

六、课程特色

本课程坚持知识传授、技能培养和思政教育相统一,突出学生的主体地位和教师的主导作用,将临床病例的探究学习贯穿于整个教学活动中,有效利用虚拟仿真软件、校内外实训基地及志愿服务平台,在技能学习中通过真实的工作任务和工作情境进行全景思政,达到爱国情怀、人文素养和工匠精神的有机渗透。通过本课程的学习使同学们切实成为心中有爱、脸上有笑、手中技、肩上有责的高素质技能型医学检验工作者。
