特等奖的教学成果奖申报书是怎么写出来的?

在申报教学成果奖时,除了教学成果总结报告以外,一份完备的申报书才是开启我们立项乃至获奖的敲门砖。但是很多老师可能会因为不熟悉申报书填写方式等原因,出现填写上的错误,从而与获奖失之交臂。为了避免这种情况,今天这篇文章就从申报书的5大部分出发, 给大家讲讲填写时可能会出现的错误。并结合来自中央财经大学的往届国家级特等奖申报书案例《根植“两山论”,面向西部协同培养地矿环境类专业复合型人才》(以下简称“案例”)作为对照,给大家展示申报书的正确写法!
一、成果简介
在填写成果简介的部分时,一般要包括成果出现的相关背景,比如成果所处的教育领域中哪些方面的政策、研究文献或改革推动了该成果的诞生。然后概述本成果的一些主要内容。在填写这一部分时,很多老师可能会出现以下3个错误:
1.详细列举出教师团队获得的奖项、发表的著作、研究的课题以及成长情况等,这些内容其实是属于第五部分推广应用效果的内容;
2.用图表、图片来介绍成果而非文字叙述,有的老师可能会认为用图片来表示会更加直观,所以把成果做成了图片的形式。殊不知这种方式会加大评委在评阅时的理解成本,容易留下不好的印象。建议还是以文字说明为主,图片只能作为辅助说明。
3.过分强调教育教学改革的重要性,忽略了对成果内容和实施措施的具体介绍。这种问题很容易导致成果的介绍仅停留在理论层面,没能让评委看到本成果具体的实践细节,从而导致扣分。
在案例中,关于成果简介部分的填写则是从“两山论”和生态文明建设的国家战略背景出发,以“绿色资源与生态保护贯通育人”为核心理念,与多所大学联合开展了“一理念、五协同、三融合”的地矿环境类专业复合型人才培养探索与实践,提出了一套创新的人才培养体系。聚焦于教学成果本身的创新点和教育改革的核心内容,详细阐述了该教学成果的具体内容、实施措施和预期效果,凸显了在教育改革和人才培养方面的创新性和实践性。
二、主要解决的教学问题
在申报书中,主要解决的教学问题一般是和成果简介放在一起写的,但本文为了让大家更好地理解申报书不同部分之间的逻辑关系,故把它们拆分开来,各位老师在填写时请以实际申报书为准。这一部分的内容主要是说明教学成果产生的来源,本成果主要是为了解决什么样的问题。在填写这一部分时,很多老师可能会出现以下3个错误:
1.提出的问题过于宽泛或范围过大。有的老师可能会选择从政策文件中寻找问题,但这些问题往往是非常宏观的,如果直接把这种问题放进去,提出的解决方法其实只能解决该问题中一个微小而具体的部分,而无法完全解决这个问题。
2.提出的问题与解决方法不符。有的老师在提出这个问题后,在第三部分的解决方法里却无法找到与之对应的内容,从而导致出现的问题与解决方法之间的联系不够紧密,没有针对出现的问题来展开,构不成呼应的逻辑关系。评委看不出该成果是如何解决这一问题的,那么得分自然不会高。
3.问题填写含糊不清。有的老师在填写问题时可能会含糊表述,把问题写成了目标。比如本应该是提出关于课程思政建设方面的问题,实际却填写了“构建了课程思政教学体系”这一目标。
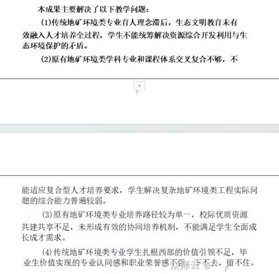
在案例中,关于主要解决的教学问题部分的填写则是从微观到宏观,从地矿环境类专业教育出发,由育人理念滞后,到课程体系单一,再到培养路径单一,直至价值引领不足,层层递进,让问题的罗列更显逻辑性。每个问题的提出都做到了具体而详细,精准定位问题。问题与目标的界限也是十分清晰,展现了该团队在教育改革和人才培养方面的深度和广度。
三、解决教学问题的方法
在提出问题后,按照一般的逻辑顺序,就应该说明如何解决这些问题,并提出相应的方法。在填写这一部分时,很多老师可能会出现以下3个错误:
1.解决方法重结果而轻过程。有的老师在填写时花费大量笔墨来写解决问题的方法,却省略了方法诞生的具体过程,导致整体内容不够完整。在写解决方法时不能只有结果没有过程,就像做数学题,总要先写出过程才能得出最后的结果。
2.解决方法没有针对性。同上文中出现的错误一样,有的老师在提出解决方法时,找不到与问题之间的逻辑关系,没有针对性,这样呈现出来的效果就显得该教学成果不具有说服力,难以打动评委。
3.解决方法过程的描述不够清晰。有的老师虽然写了解决方法的具体过程,但可能会写得过于简略,导致过程浮于表面,没有深度。或者虽然有相关的研究思路,但过程中的各个阶段却没有形成相应的逻辑关系,让人摸不着头脑。
在案例中,关于解决教学问题的方法部分,针对上述提出的四个问题,逐一给出了相应的解决方法:更新教育理念、重构课程体系、拓展培养路径、强化价值引领。确保了解决方法的针对性和有效性,并详细阐述了解决方法的产生过程,增强了成果的说服力。解决方法中各阶段和步骤之间形成了清晰的逻辑关系,让整个解决教学问题的方法部分的内容条理清晰、易于评估。

四、成果创新点
成果创新点就是说明本教学成果在理论创新和实践突破方面存在的创新与亮点。在填写这一部分时,很多老师可能会出现以下2个错误:
1.理论创新内容的展现不够清晰。有的老师虽然在这一部分中提到了关于理论创新的内容,但并没有在理论层面开展深入的分析,而是停留在描述该成果在理论创新上的意义以及达成的效果,评委并不能从中看到关于该成果的创新性理论观点。
2.特色亮点与创新点的提炼存在不足。有的老师在提炼本成果的特色亮点与创新点时笔力不足,仅仅只是列出了一些方法和措施,没有准确地抓住其中的核心要点,重点不突出,没能展现出本成果最具特色的部分。
关于成果创新点部分,案例在理论创新方面存在的创新与亮点是:将生态文明理念与地矿环境教育相结合,深入融合了"两山论"和生态文明思想,对传统地矿环境类专业教育理论进行了创新性拓展,为专业教育提供了新的理论支撑;在实践突破方面存在的创新与亮点是开创“西部高校协同培养”路径,通过建立西部高校教育联盟和资源共享平台,创新性地实现了跨专业、跨校际的协同培养模式。
五、推广应用效果
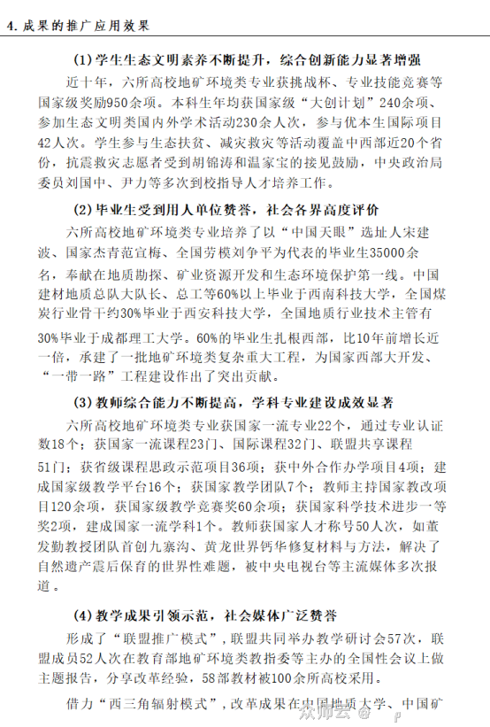
最后就是成果的推广应用效果的填写。在这一部分里主要是说明成果的推广情况,也就是概述本成果在不同区域范围内产生的一些影响。并且重点说明本成果的具体成效,在解决什么问题上取得了突破性进展等。在这里可以列出团队获得的奖项以及示范引领作用。在填写这一部分时,很多老师可能会出现以下3个错误:
1.应用成效与成果不相关。有的老师在列举成果产生的成效时,放了许多与本教学成果没有直接联系的数据和案例。虽然看着很丰富很有内容,但实际上已经离题八千里了,评委根本不能从这些内容中找到能反映出本教学成果的实际效果。
2.推广范围不够广。有的老师没有在这里说明关于本教学成果的宣传推介工作,更没有说明这些成果推广到的教育领域如何,评委看不出该成果的影响力和应用范围,不能准确判断该成果是否推广成功。
3.关于成效的描述不足。有的老师在说明本教学成果的具体成效时,没有具体地阐述本成果是如何提升了学校的教学质量,而是停留在课程的体系层面,浮于表面,或者在说明成效时没有用详实而具体的数据来增强说服力,评委无法判断该教学成果是否具有真实的成效。
在案例中,关于推广应用效果部分的填写,则是详细列出了该教学成果在提升学生生态文明素养、增强综合创新能力方面的具体成效。比如学生在近十年中荣获国家级“大创计划”240余项、积极参加生态文明类学术活动等。该教学成果的推广范围除了本校以外,还涵盖了与其他西部地区高校的合作,并通过“西部地矿环境类高校教育创新联盟”等平台实现了资源共享和协同育人。此外还提供了非常详实的数据,比如毕业生在地矿环境领域的就业率高达90%,教师团队荣获多种奖项,用多种数据说明了该成果的示范引领作用和社会影响力之大,有效增强了说服力。
以上就是关于教学成果奖申报书容易出现的填写错误以及特等奖案例对照的全部内容了,想了解更多有关教学成果奖的内容,或者想获取本文中出现的教学成果奖申报书案例,欢迎搜索众师云案例智库,在页面中搜索“教学成果奖”和“两山论”查看!
