2021广东省职业教学成果奖推荐书填写要求
教学成果奖推荐书是教学成果奖申请、推荐、评审、 批准的主要依据,直接关系到教师的教学成果能否获奖。因此,成果奖申报者需要予以高度重视,根据严格的填写要求做好教学成果奖推荐书的填写工作。那么,推荐书具体有哪些填写要求呢?众师云小编将推荐书的填写注意事项进行了整理,为您揭晓填写要求。
首先,在填写推荐书封面时,成果名称字数不能超过35个字;集体完成的成果,成果完成人和完成单位应按照其贡献大小从左至右,从上到下顺序排列,不限人数和单位数;如果成果属于个人的,成果完成单位就不需要填写,若是填写成果完成单位,则视作申报主体为单位;推荐时间应为推荐单位决定推荐 2021 年广东职业教育教学成果奖的时间。

成果代码的组成形式为:abcde,应按照以下规定填写类别代码。例如,若成果属于高等职业教育专科专业农林牧鱼大类,完成人数共有2人,成果内容属于教学改革,则对应的a为1,bc为41,d为2,e为2,因此成果的代码为14122。

其次,在填写推荐书第一大部分的成果简介时,成果曾获奖励情况是各级政府或教育行政部门设立的教学奖励,高职类成果包括学校设立的教学奖励,经登记常设的社会力量设立的教学奖励,但不包括商业性的奖励。
起始时间指立项研究、开始研制日期,完成时间指成果正式实施(包括试行)教育教学方案的日期,如果成果为教材、著作等出版物的,则指正式出版时间;主题词根据《国家汉语主题词表》填写 3 至 7 个与推荐成果内容密切相关的主题词,每个词语间用“;”即分号隔开;成果简介是对成果主题和主要内容进行概述,字数一般不超过 600 个汉字。

成果主要解决的教学问题及解决教学问题的方法主要是概述成果主要解决的教学问题,具体指出成果解决问题所采用的方法,思路要清晰,字数不超过 600 个汉字。
成果的创新点可从对成果在更新教育理念、改革教学模式、改进教学方法、规范教学管理、优化教学评价、提高教学质量、促进学生持续发展等方面的创新进行归纳与提炼,字数不超过 600 个汉字。
成果的推广应用效果根据成果的应用、推广情况及实际效果进行阐述,字数不超过 600 个汉字。


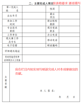
接着,在填写推荐书第二大部分的主要完成人情况时,若主要完成人不只一人的,可自行增加该表格,按一人一表填报。主要完成人情况是核实推荐 2021 年广东职业教育教学成果奖主要完成人是否具备获奖条件的依据,教师应真实填写表格。


然后,在填写推荐书第三大部分的主要完成单位情况时,主要完成单位不只一个的,可自行增加该表格,按一单位一表填报。主要完成单位情况是核实推荐 2021 年广东职业教育教学成果奖主要完成单位是否具备获奖条件的依据,单位应按照要求如实填写。


最后,推荐书第四部分的推荐意见由推荐单位填写,可根据成果创新性特点、水平和应用情况写明推荐理由和结论性意见,填写完毕应加盖推荐单位公章。

以上便是教学成果奖推荐书的填写要求,希望能够帮助到申报成果奖的老师。
