第二届全国高校教师教学创新大赛之参赛方案的变化
近期,第二届全国高校教师教学创新大赛正式拉开比赛序幕。高校教师教学创新大赛是本科层次的重要教学比赛,能够推动教学信息化建设进程,推进教学改革创新,提高人才培养质量。那么此次比赛与首届大赛相比,比赛方案都有哪些改变呢?

首先,比赛的原则出现变化,首届比赛依据的是《深化新时代教育评价改革总体方案》,而第二届比赛则聚焦于习近平总书记关于教育的重要论述,而且比赛要求更加注重教学育人,突出强调课程思政,对于信息技术要求更明确,所以在进行教学设计时建议参考总书记的重要论述,要深挖课程的思政元素,将教学内容与思政元素有机地结合起来,并尽量运用信息化工具辅助教学,建议使用多媒体教室或者智慧课室进行授课,课堂教学引入信息化教学手段,如虚拟仿真技术、微课动画等优质线上教学资源等。
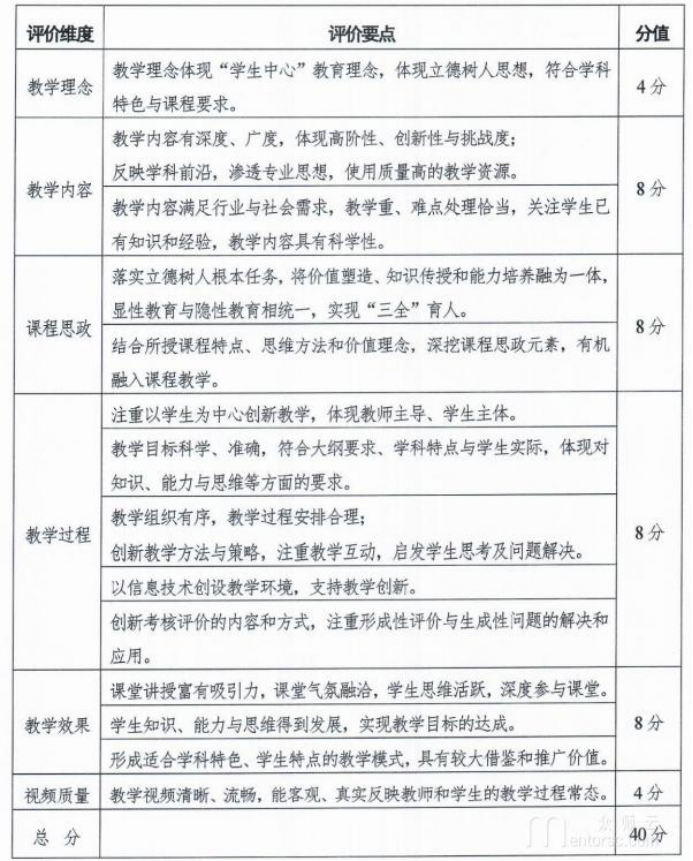
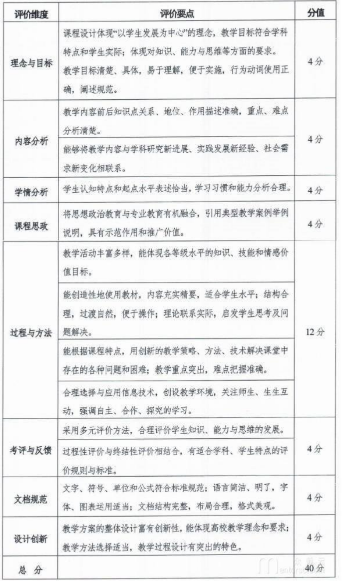
其次,比赛的材料要求出现变化,不同于首届比赛对于参赛材料的简要说明,第二届比赛对于参赛材料的要求更加具体明确,关于课堂教学实录视频、教学创新成果报告以及教学设计创新汇报这三份重要的参赛材料都有明确的评分细则,建议各位老师在准备参赛材料时可以参照评分细则进行准备。相关材料的评分细则如下图所示:

图 1 教学创新成果报告评分细则

图 2 课堂教学实录视频评分细则

图 3 教学设计创新汇报评分细则
最后是分数占比的变化。首届比赛的分数占比是:课堂实录教学视频占50%,教学创新成果报告占15%,教学设计创新汇报占35%,其中课堂教学视频占比最大,也最为重要;而第二届比赛的分数占比则调整为:课堂实录教学视频占40%,教学创新成果报告占20%,教学设计创新汇报占40%,各部分占比更加均衡,各参赛材料都很重要,尤其是课堂实录教学视频和教学设计创新汇报,更是需要根据评分细则的要求去仔细打磨和下功夫。
